HOME   LIST
‹–   –›

Flux Rope in 2014

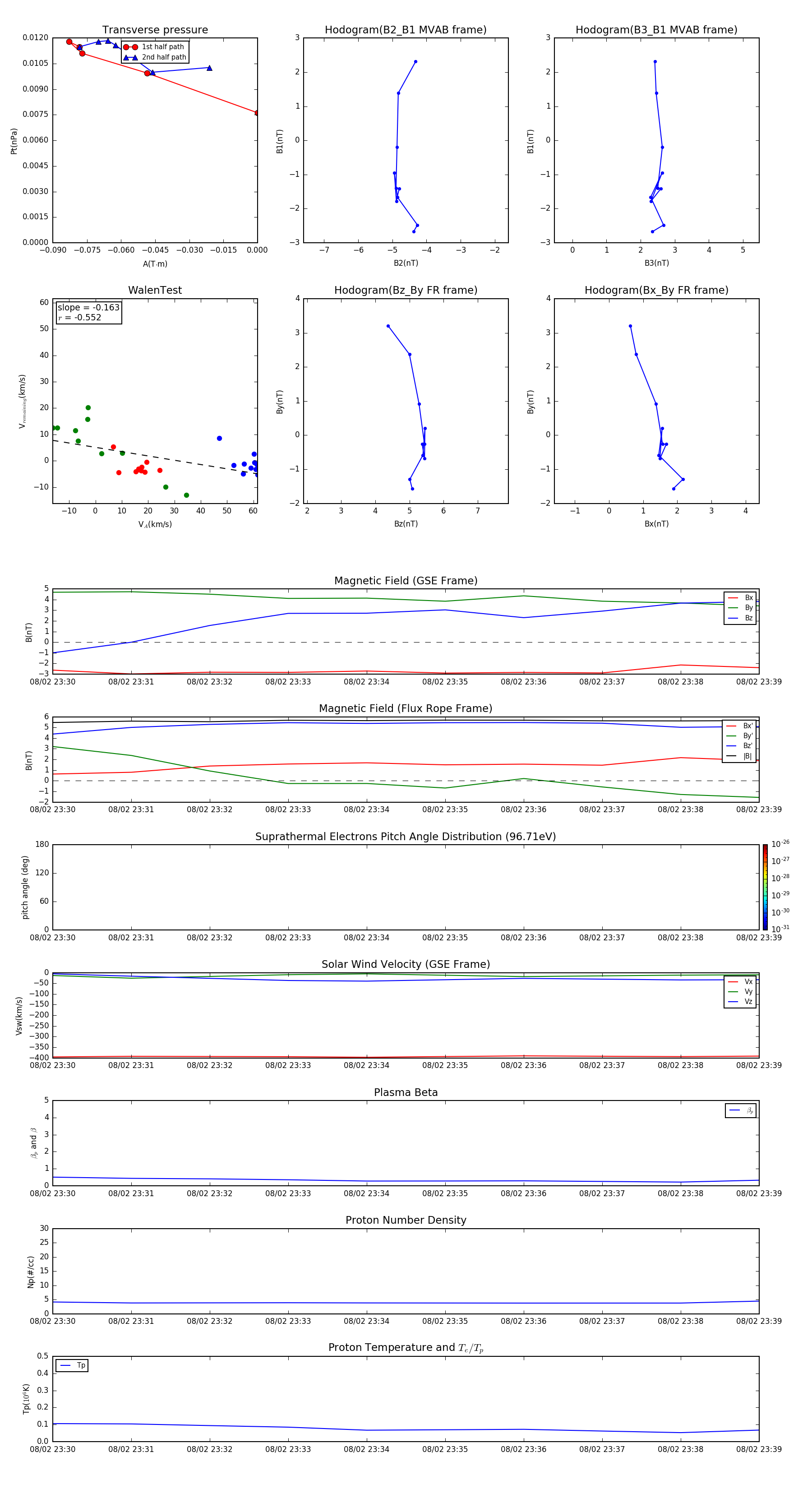
Flux Rope Event 2014-08-02 23:30 ~ 2014-08-02 23:39 (10 minutes)


plot