HOME   LIST
‹–   –›

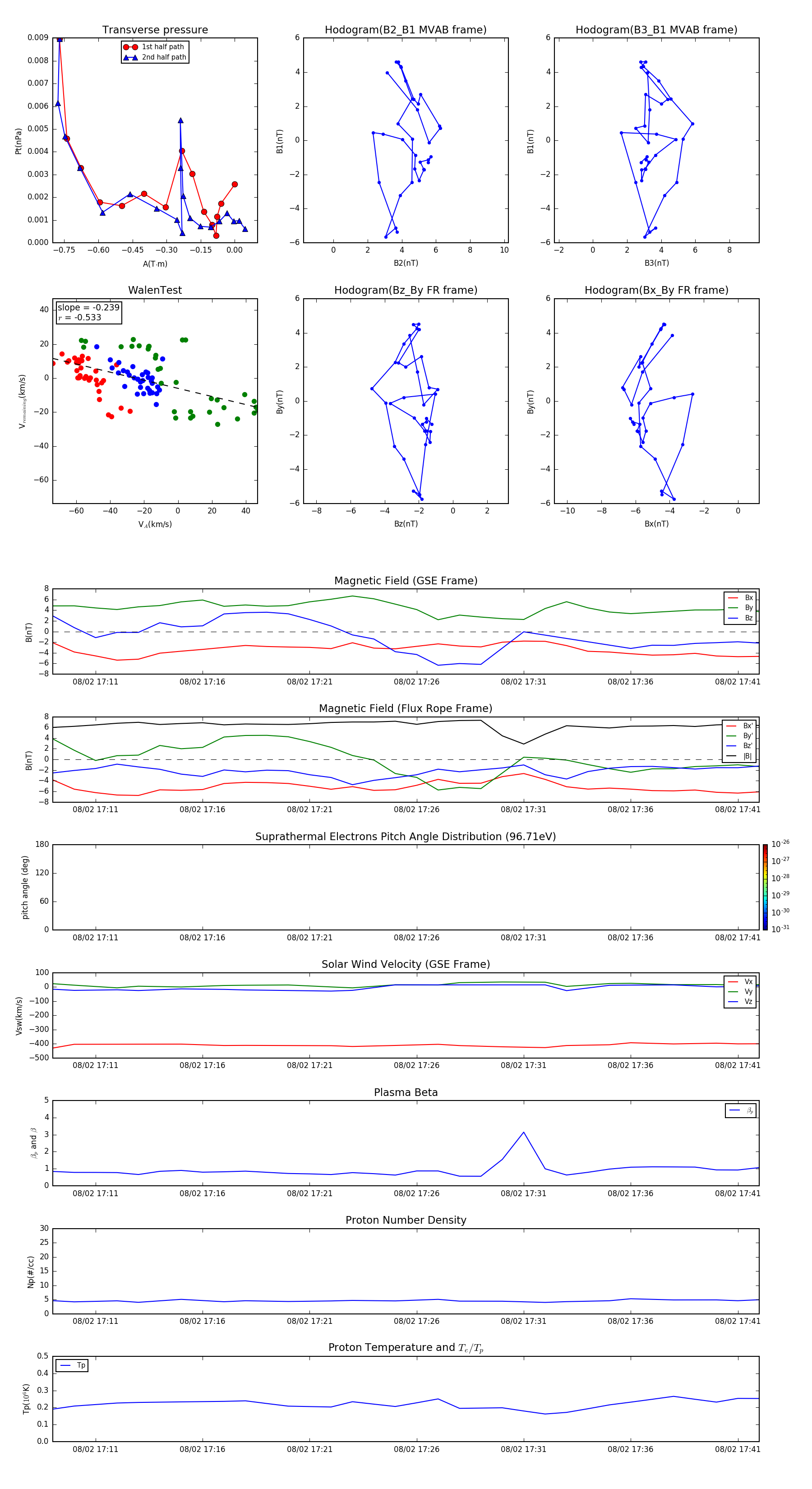
Flux Rope in 2014

Flux Rope Event 2014-08-02 17:09 ~ 2014-08-02 17:42 (34 minutes)


plot