HOME   LIST
‹–   –›

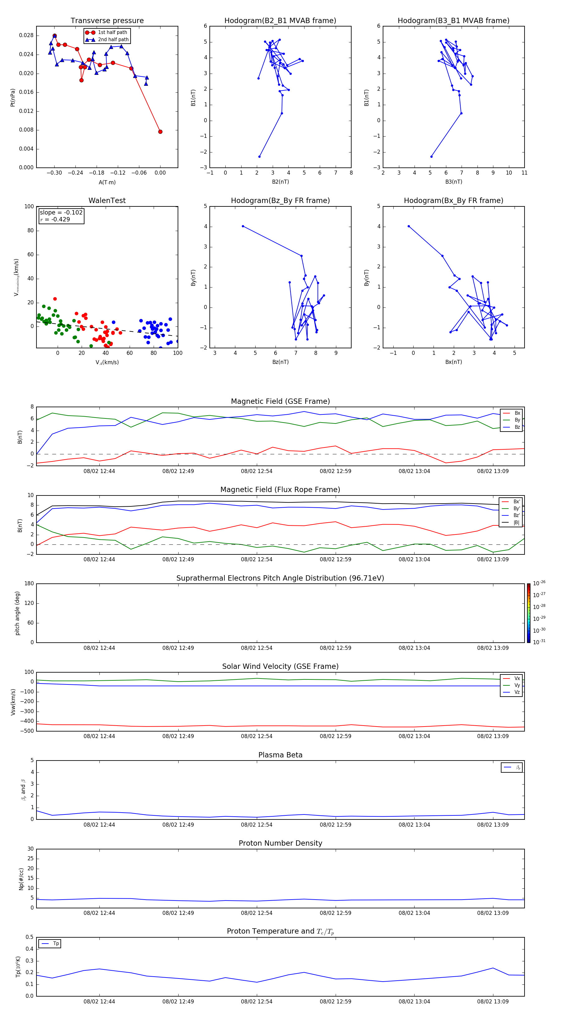
Flux Rope in 2014

Flux Rope Event 2014-08-02 12:40 ~ 2014-08-02 13:11 (32 minutes)


plot