HOME   LIST
‹–   –›

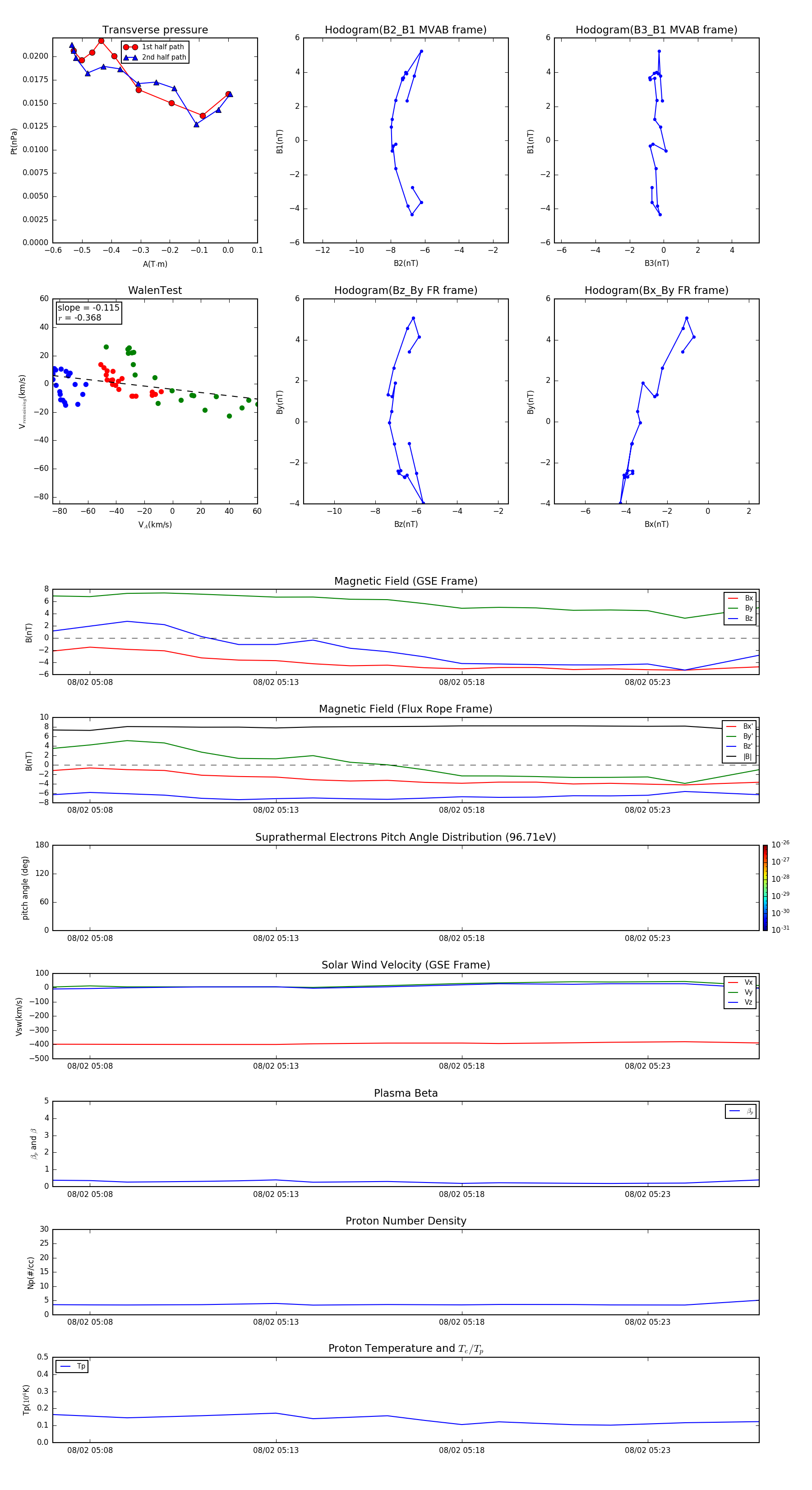
Flux Rope in 2014

Flux Rope Event 2014-08-02 05:07 ~ 2014-08-02 05:26 (20 minutes)


plot