HOME   LIST
‹–   –›

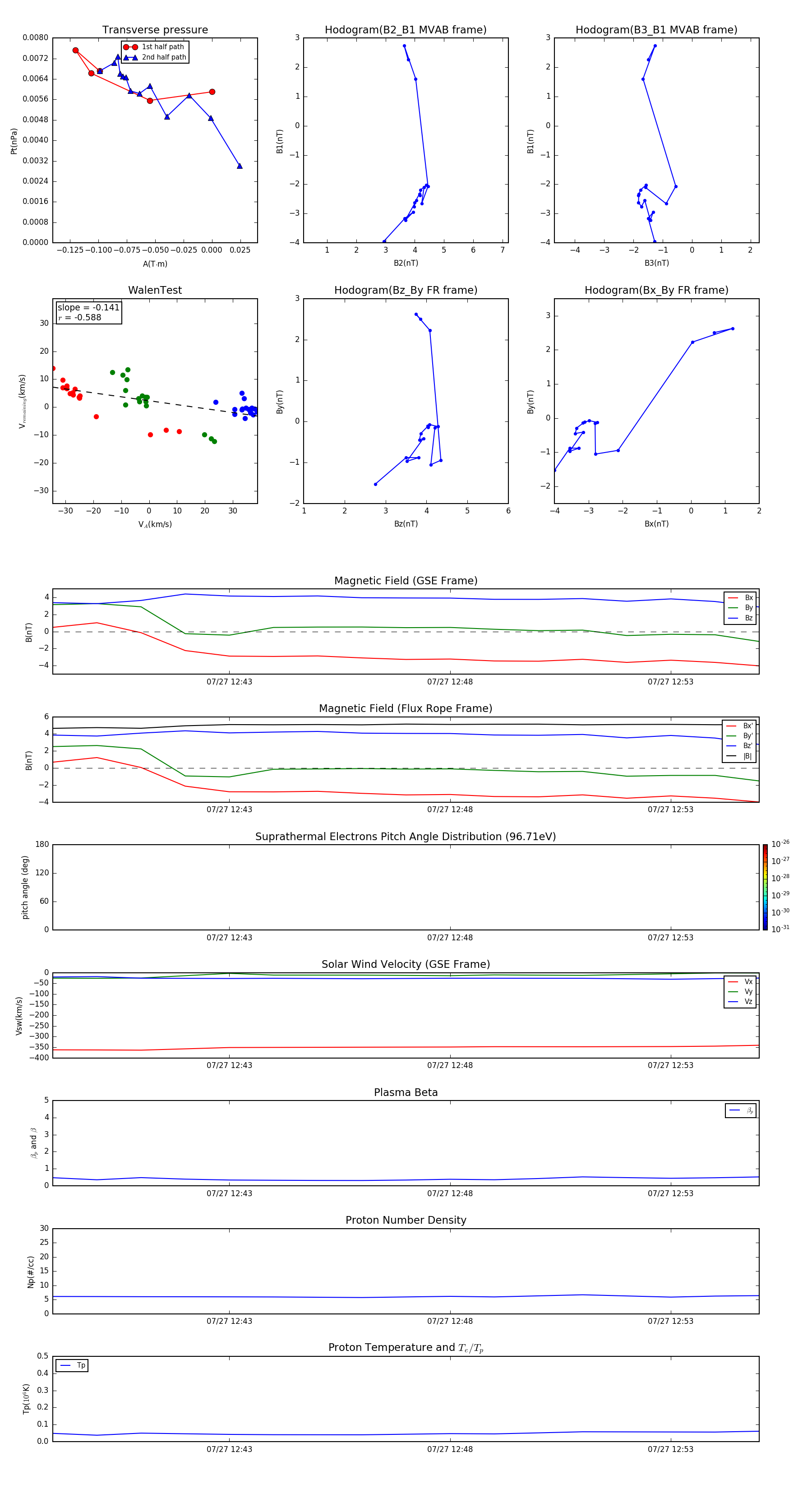
Flux Rope in 2014

Flux Rope Event 2014-07-27 12:39 ~ 2014-07-27 12:55 (17 minutes)


plot