HOME   LIST
‹–   –›

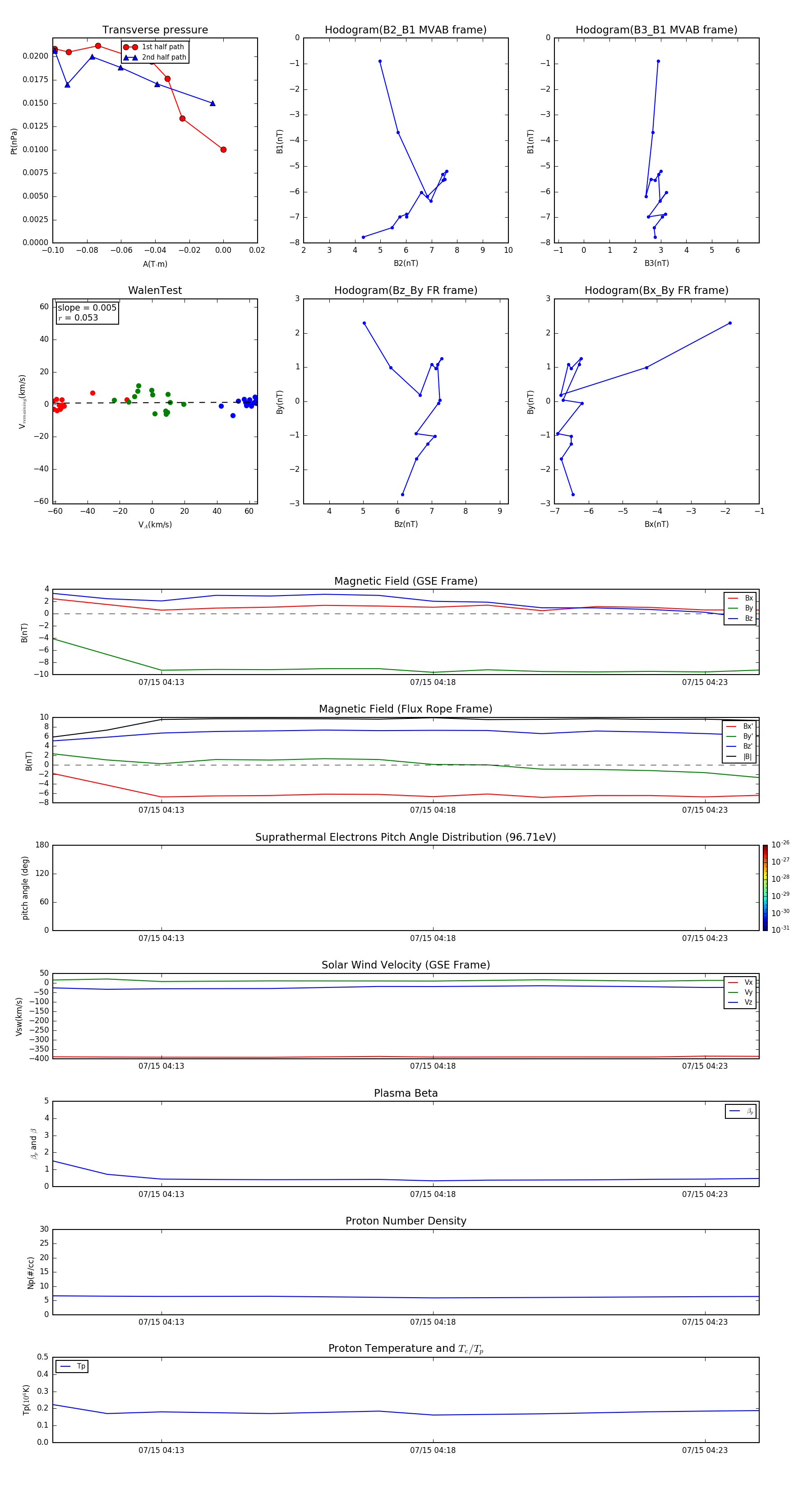
Flux Rope in 2014

Flux Rope Event 2014-07-15 04:11 ~ 2014-07-15 04:24 (14 minutes)


plot