HOME   LIST
‹–   –›

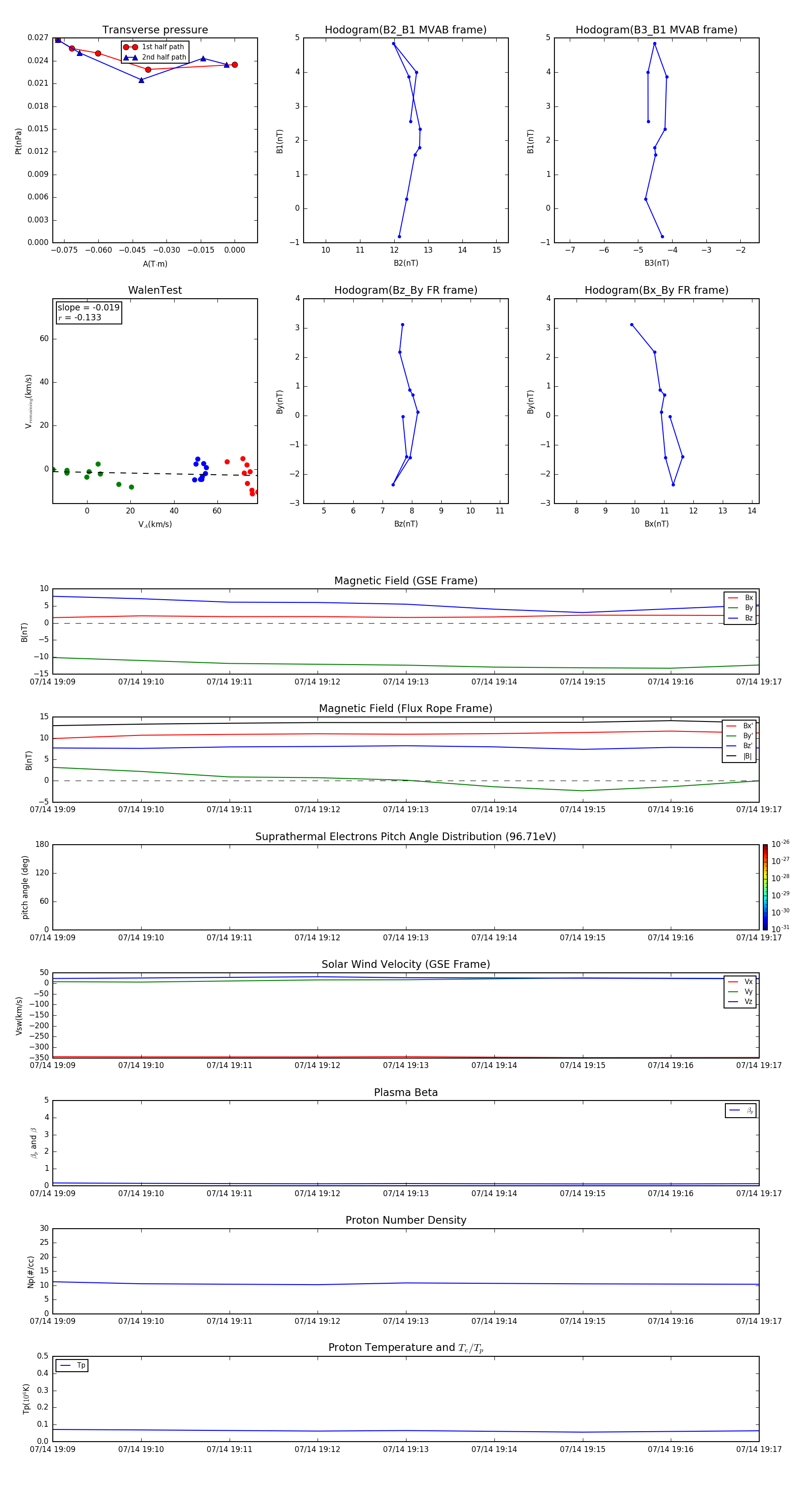
Flux Rope in 2014

Flux Rope Event 2014-07-14 19:09 ~ 2014-07-14 19:17 (9 minutes)


plot