HOME   LIST
‹–   –›

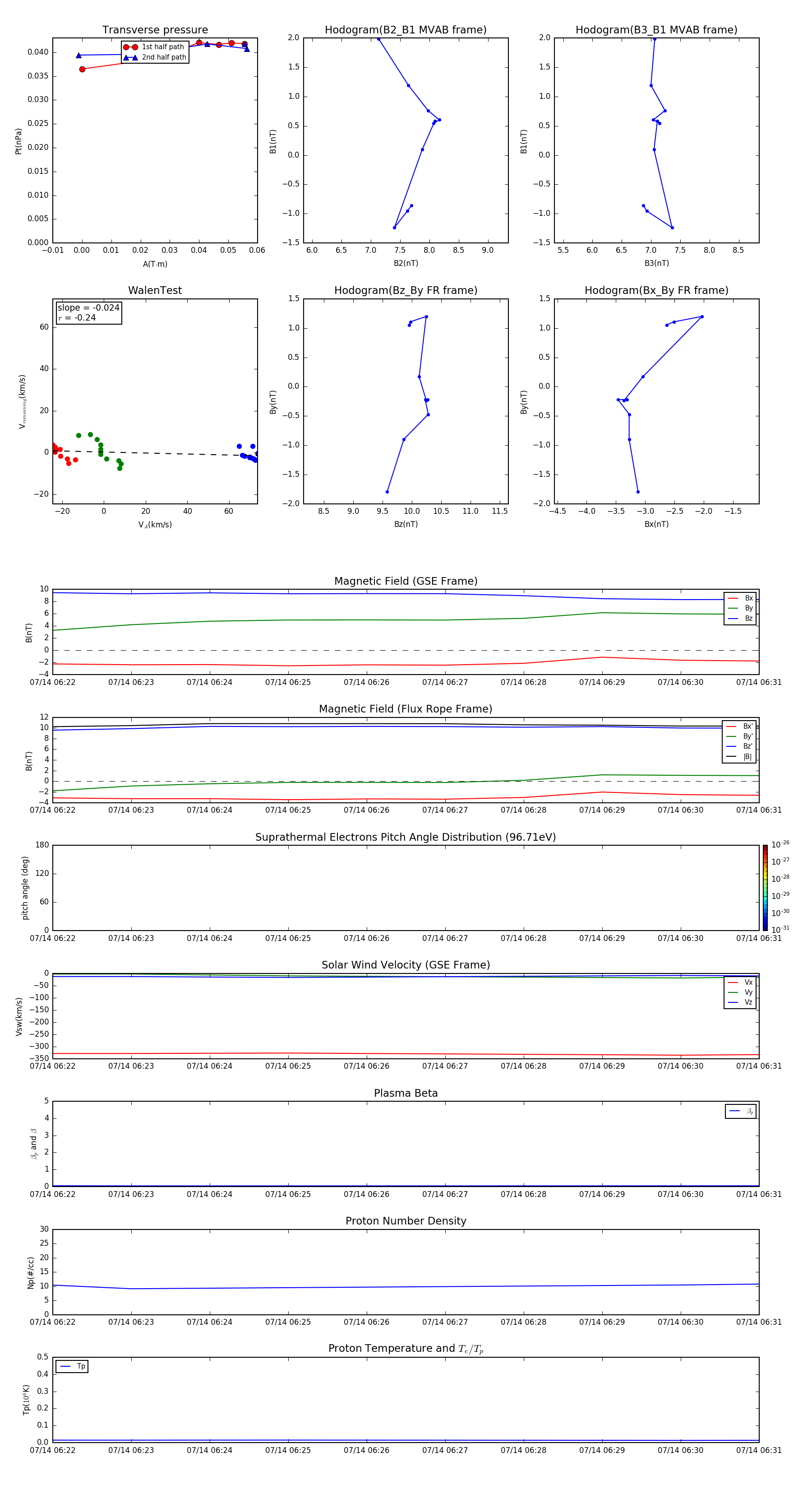
Flux Rope in 2014

Flux Rope Event 2014-07-14 06:22 ~ 2014-07-14 06:31 (10 minutes)


plot