HOME   LIST
‹–   –›

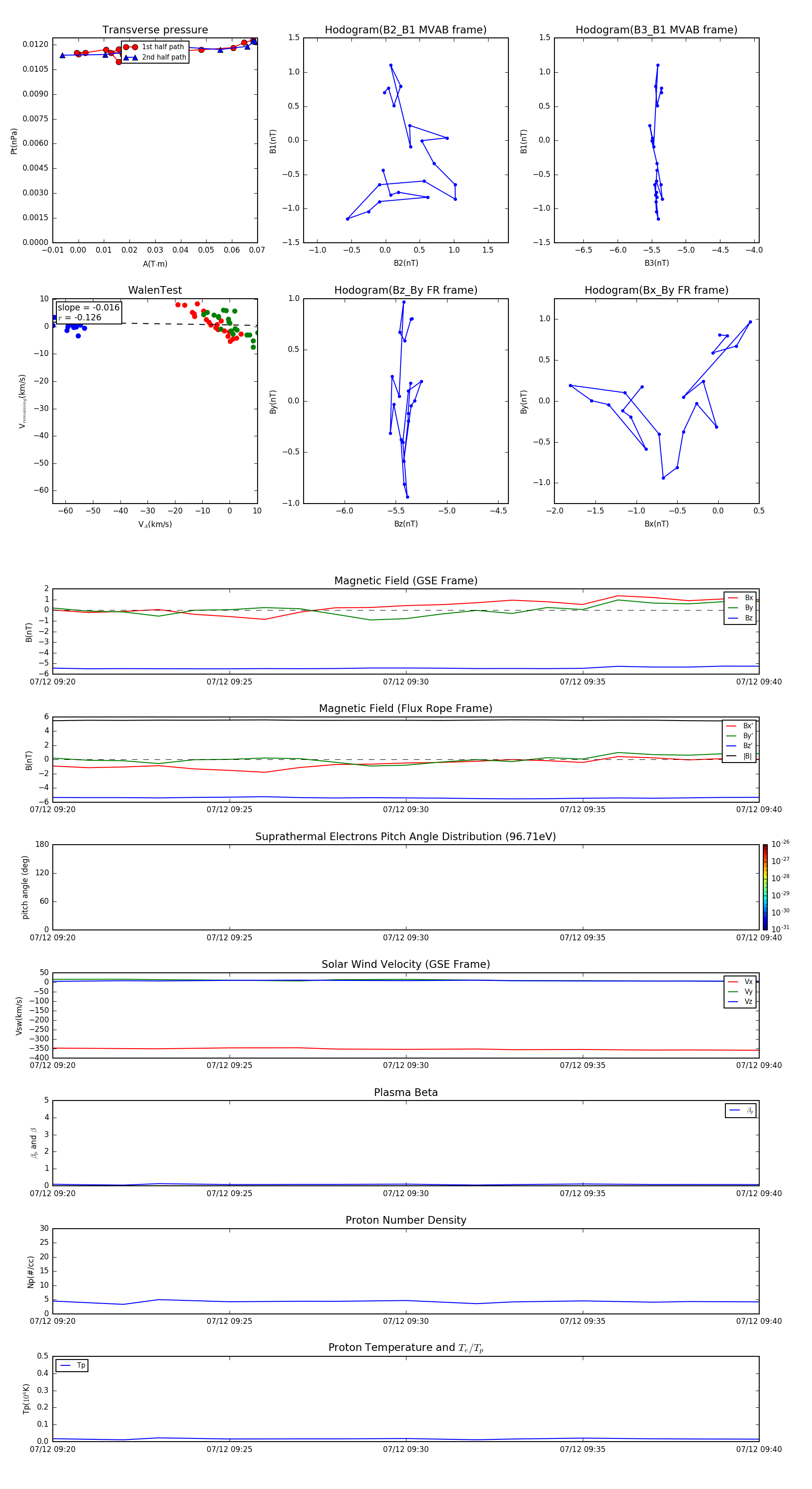
Flux Rope in 2014

Flux Rope Event 2014-07-12 09:20 ~ 2014-07-12 09:40 (21 minutes)


plot