HOME   LIST
‹–   –›

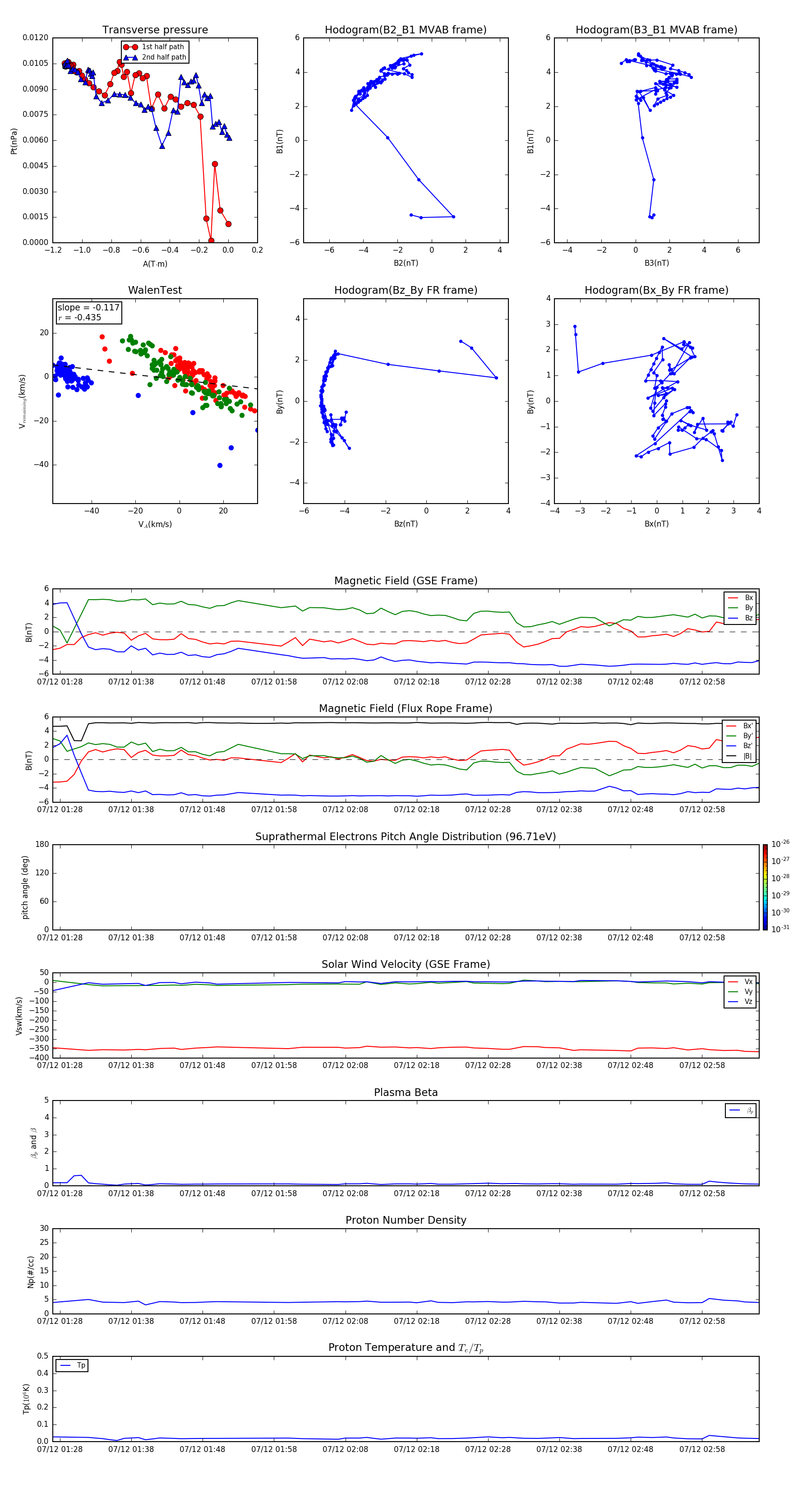
Flux Rope in 2014

Flux Rope Event 2014-07-12 01:27 ~ 2014-07-12 03:06 (100 minutes)


plot