HOME   LIST
‹–   –›

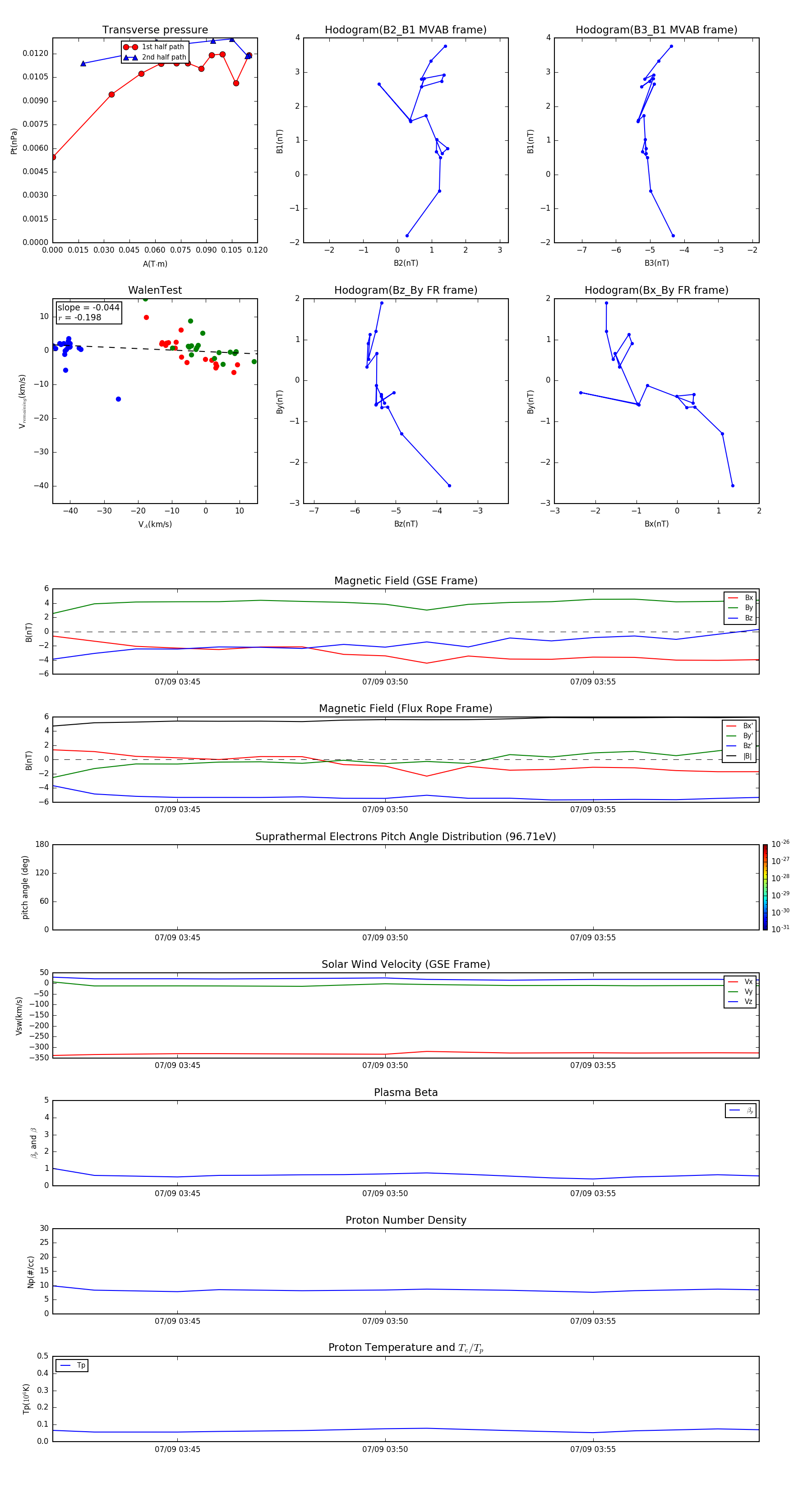
Flux Rope in 2014

Flux Rope Event 2014-07-09 03:42 ~ 2014-07-09 03:59 (18 minutes)


plot