HOME   LIST
‹–   –›

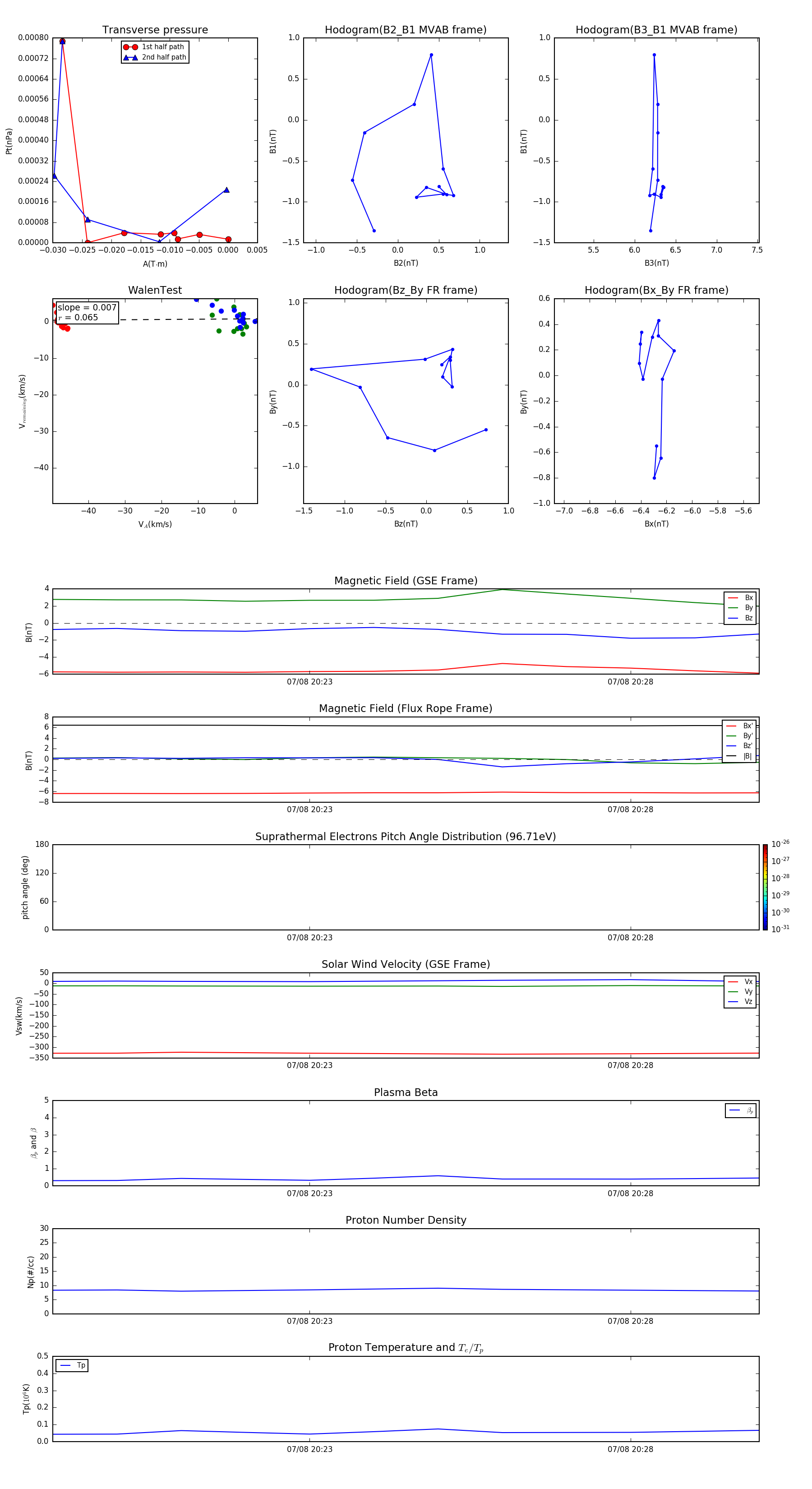
Flux Rope in 2014

Flux Rope Event 2014-07-08 20:19 ~ 2014-07-08 20:30 (12 minutes)


plot