HOME   LIST
‹–   –›

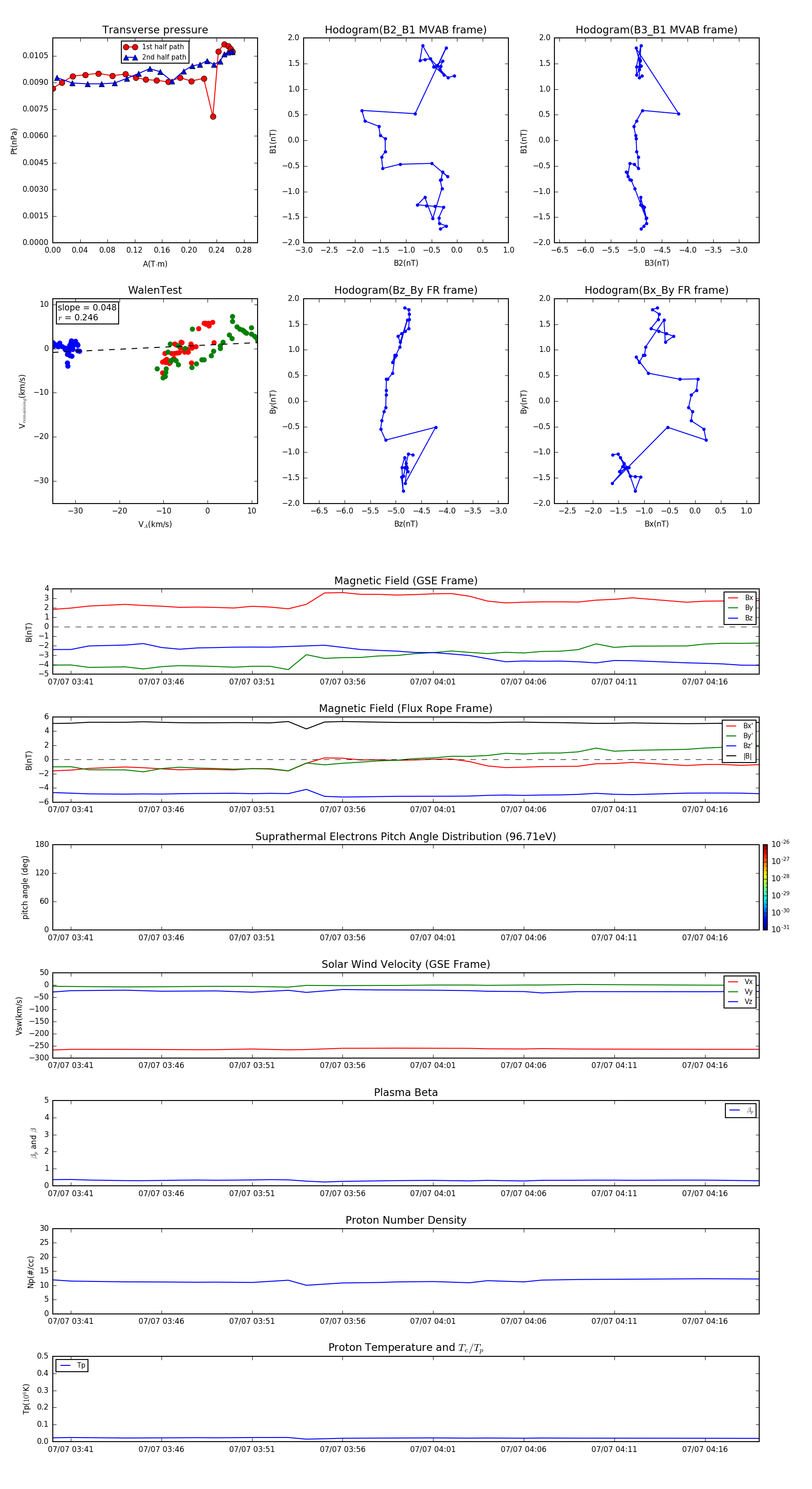
Flux Rope in 2014

Flux Rope Event 2014-07-07 03:40 ~ 2014-07-07 04:19 (40 minutes)


plot