HOME   LIST
‹–   –›

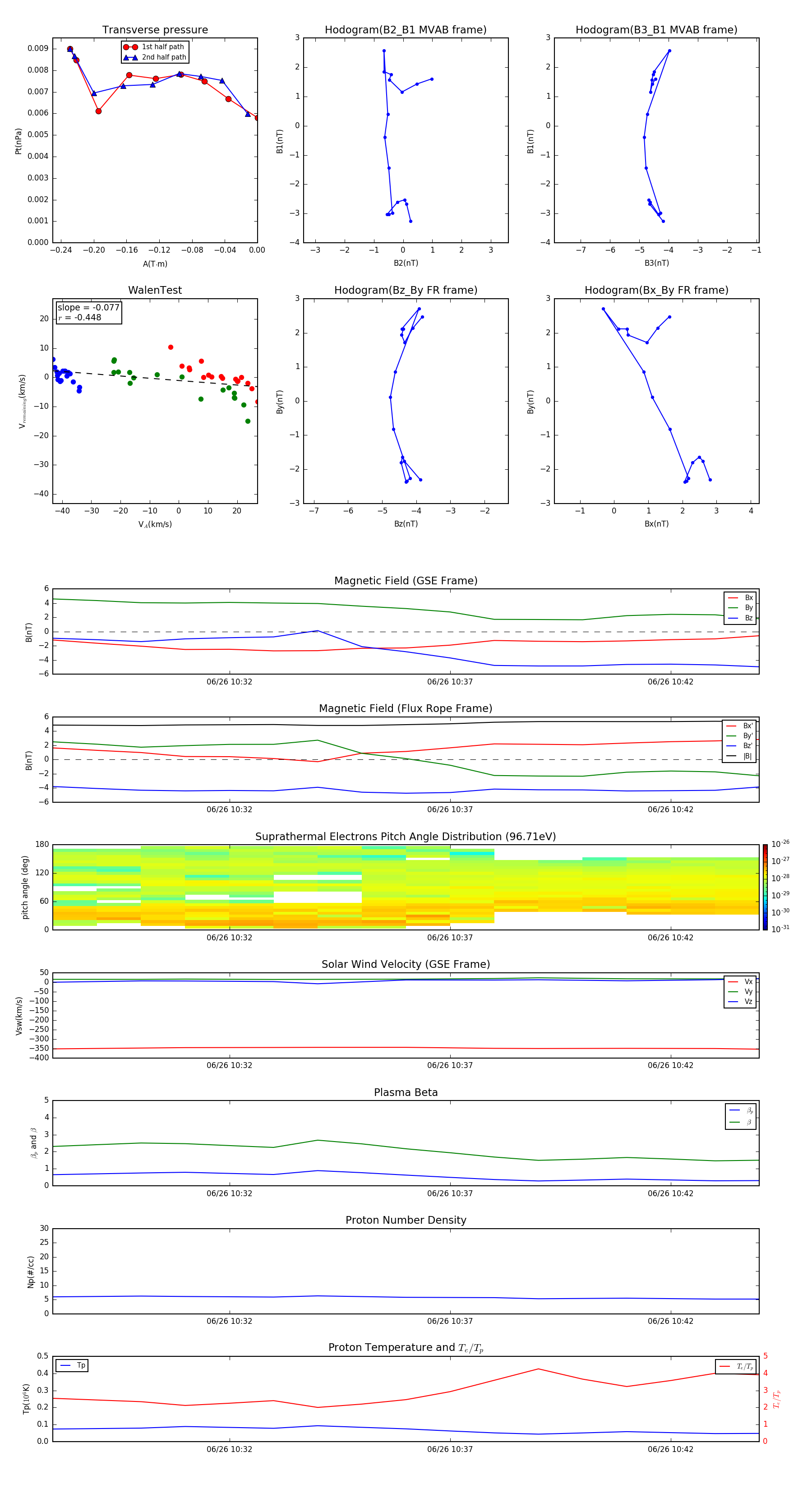
Flux Rope in 2014

Flux Rope Event 2014-06-26 10:28 ~ 2014-06-26 10:44 (17 minutes)


plot