HOME   LIST
‹–   –›

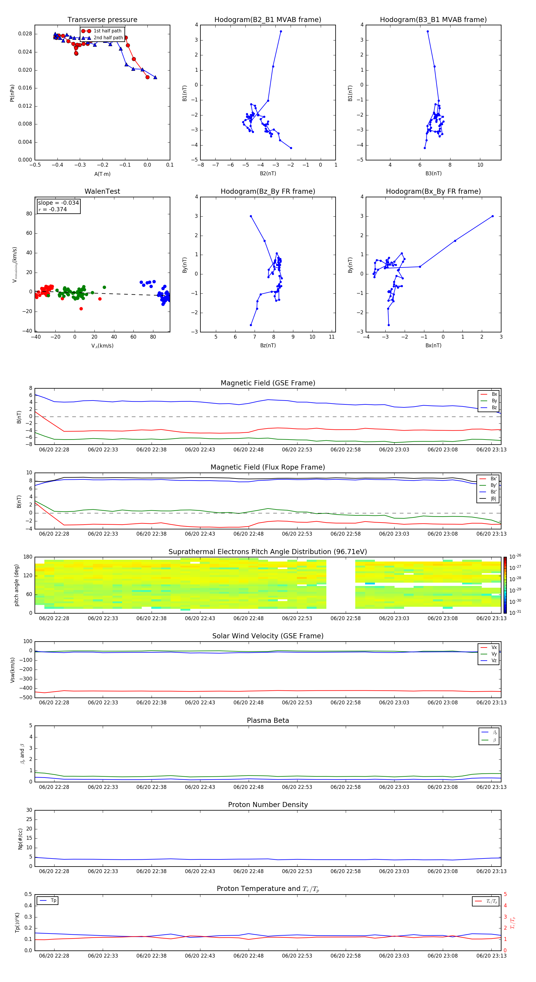
Flux Rope in 2014

Flux Rope Event 2014-06-20 22:26 ~ 2014-06-20 23:14 (49 minutes)


plot