HOME   LIST
‹–   –›

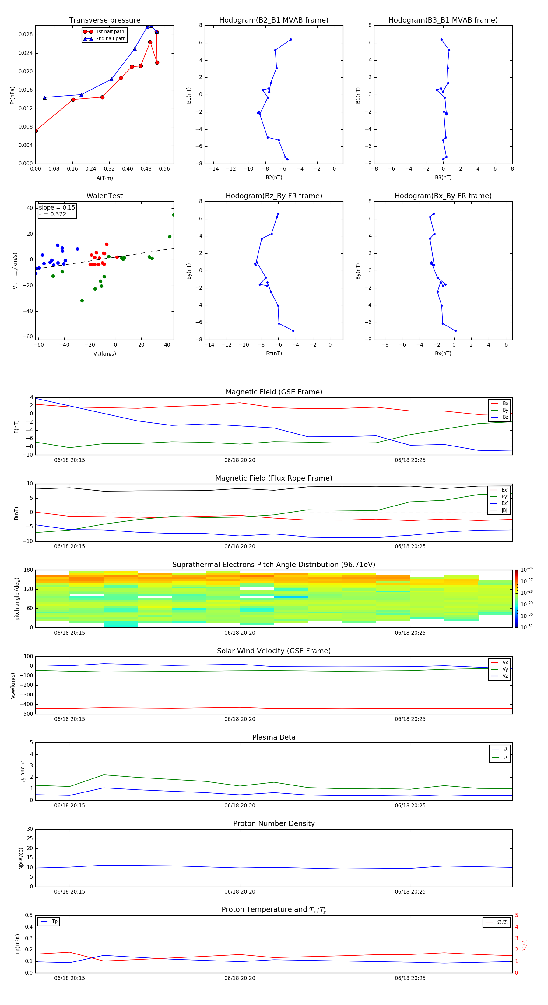
Flux Rope in 2014

Flux Rope Event 2014-06-18 20:14 ~ 2014-06-18 20:28 (15 minutes)


plot