HOME   LIST
‹–   –›

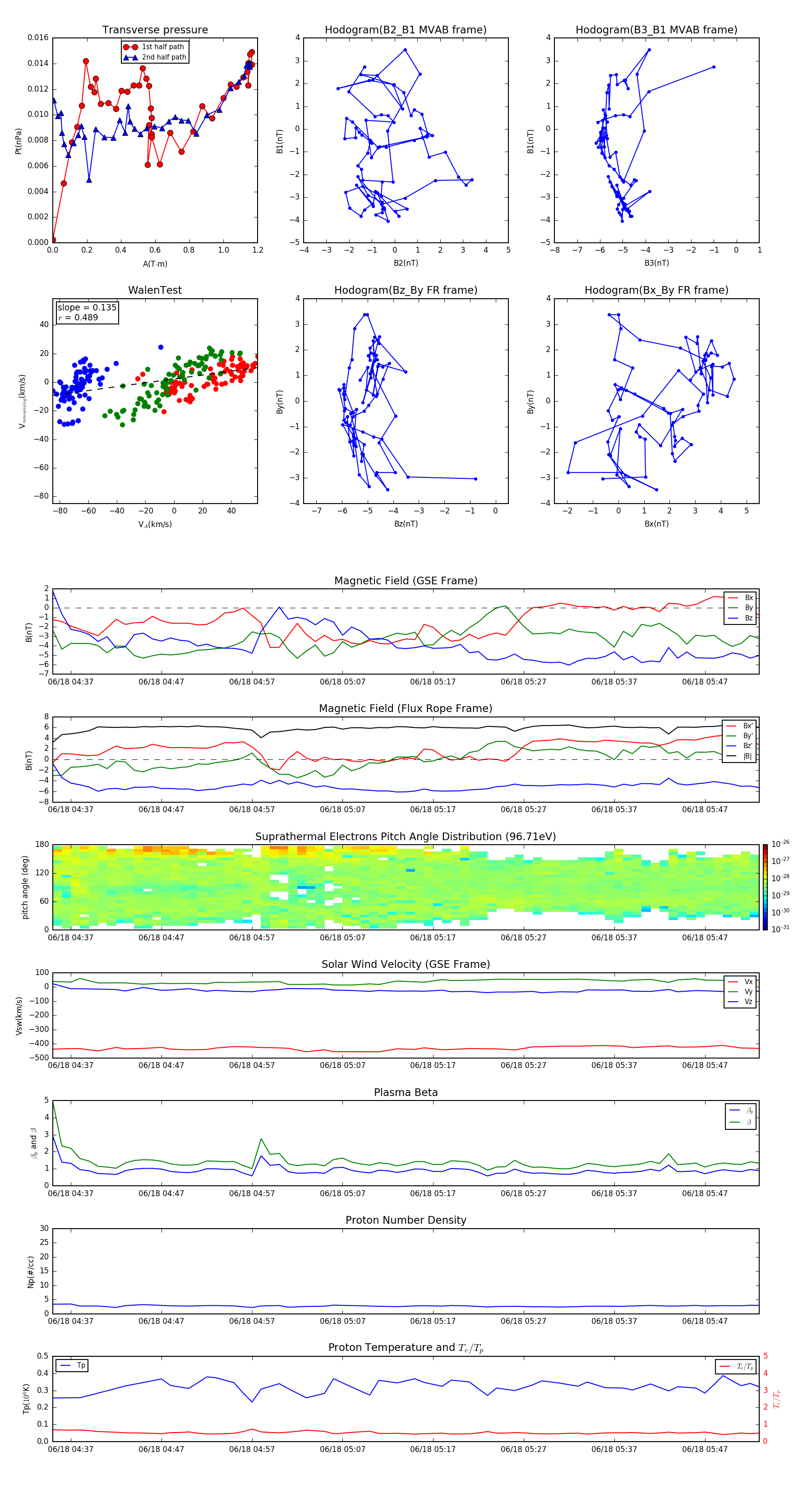
Flux Rope in 2014

Flux Rope Event 2014-06-18 04:35 ~ 2014-06-18 05:53 (79 minutes)


plot