HOME   LIST
‹–   –›

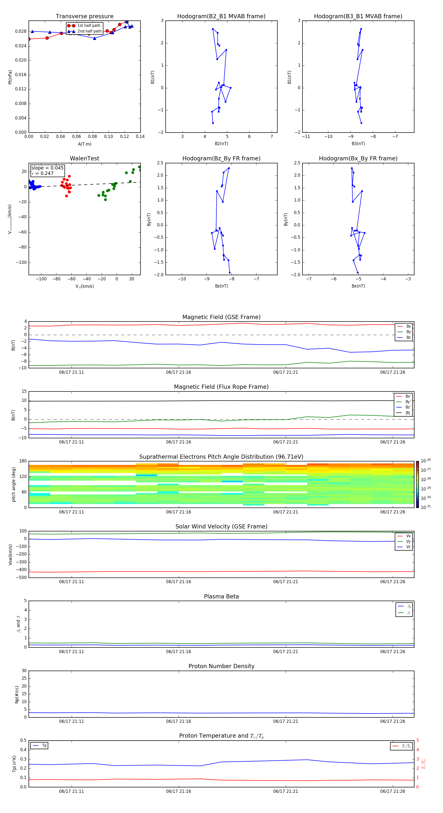
Flux Rope in 2014

Flux Rope Event 2014-06-17 21:09 ~ 2014-06-17 21:27 (19 minutes)


plot