HOME   LIST
‹–   –›

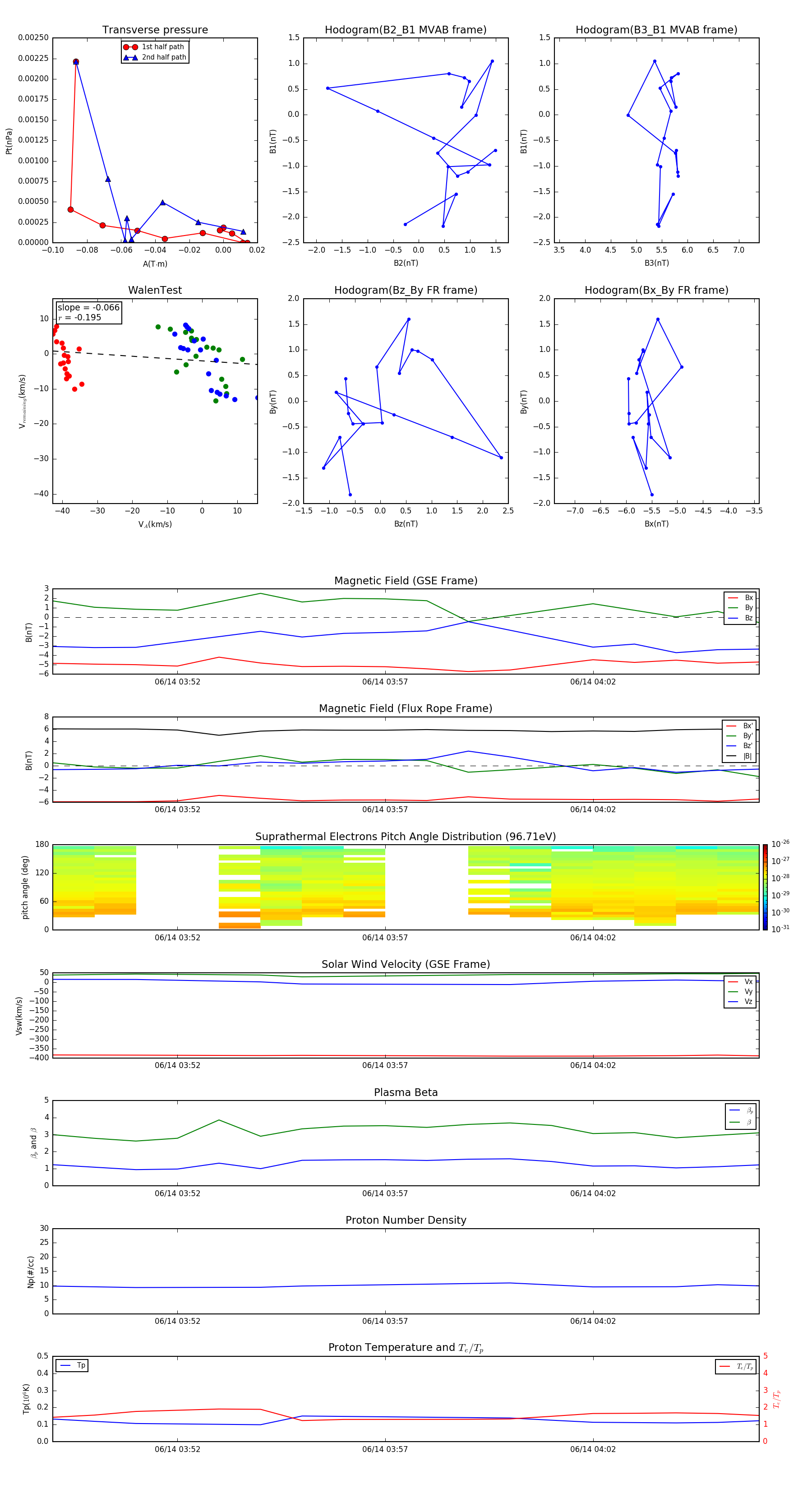
Flux Rope in 2014

Flux Rope Event 2014-06-14 03:49 ~ 2014-06-14 04:06 (18 minutes)


plot