HOME   LIST
‹–   –›

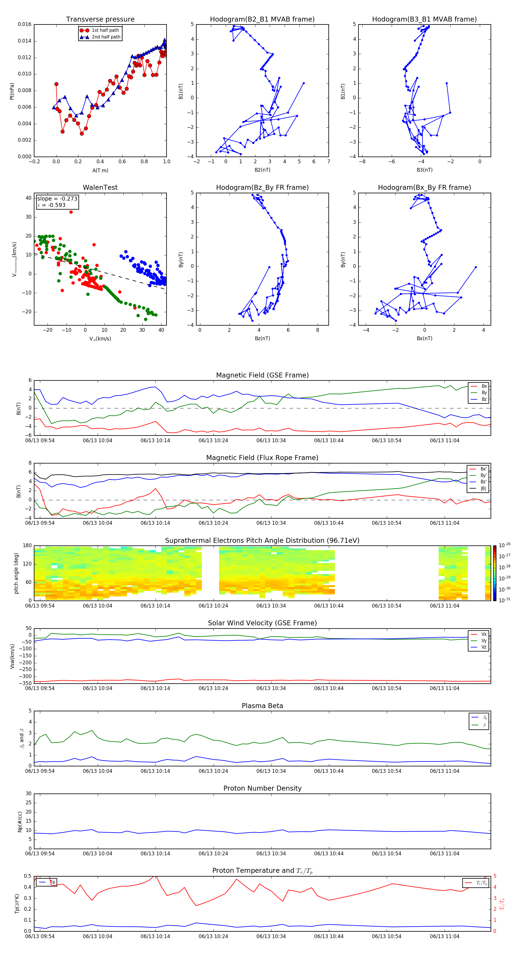
Flux Rope in 2014

Flux Rope Event 2014-06-13 09:53 ~ 2014-06-13 11:12 (80 minutes)


plot