HOME   LIST
‹–   –›

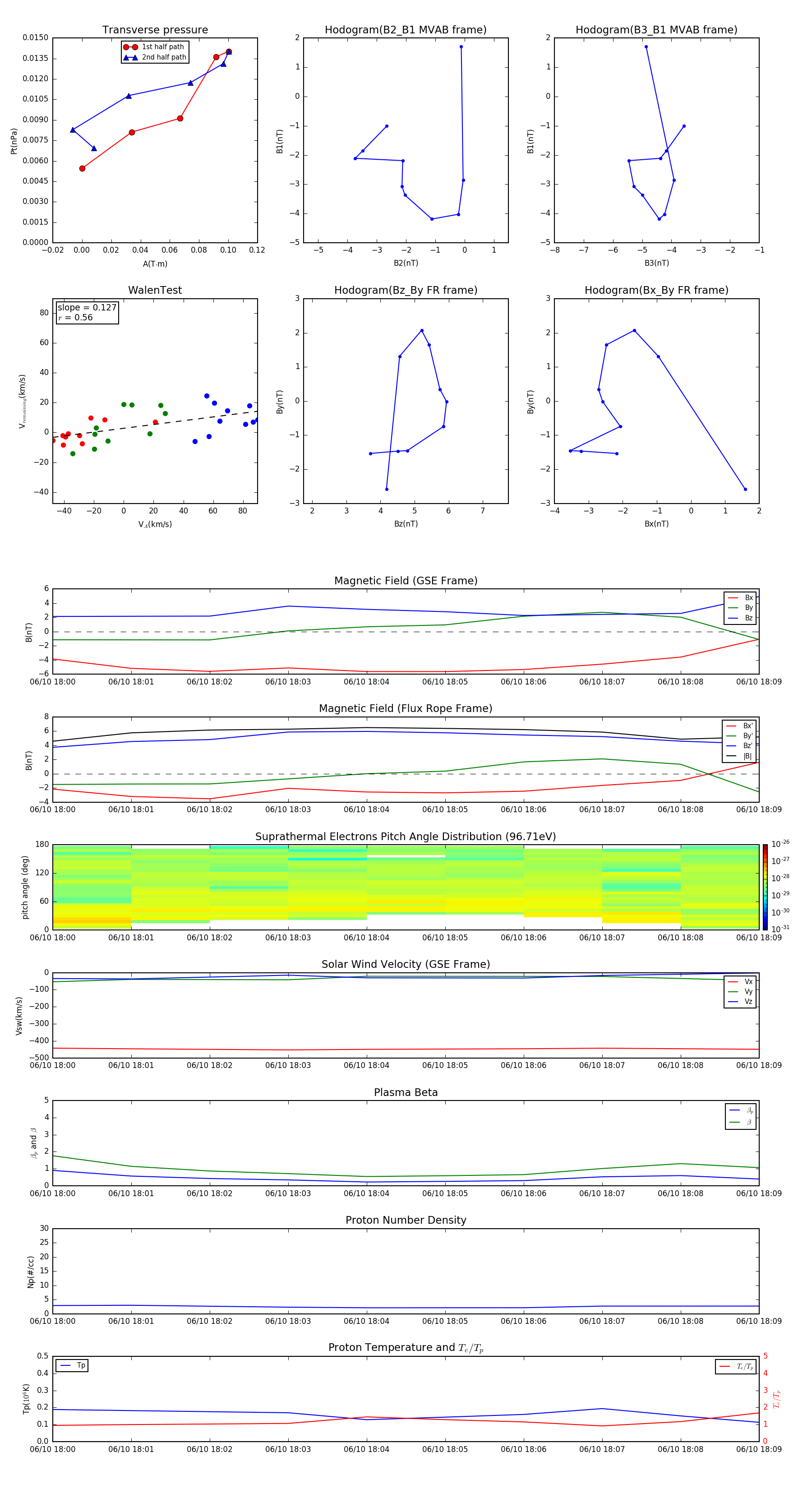
Flux Rope in 2014

Flux Rope Event 2014-06-10 18:00 ~ 2014-06-10 18:09 (10 minutes)


plot