HOME   LIST
‹–   –›

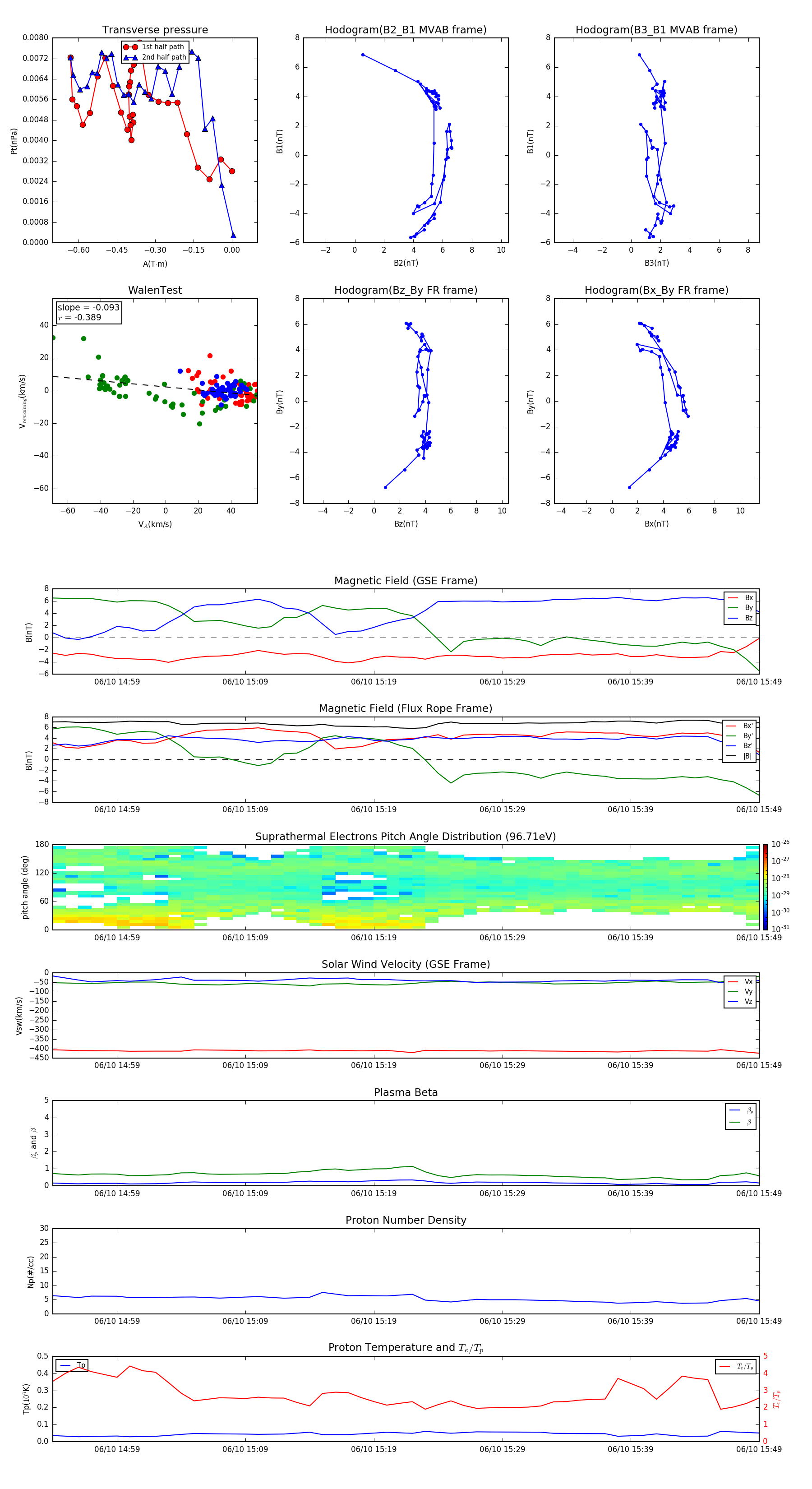
Flux Rope in 2014

Flux Rope Event 2014-06-10 14:54 ~ 2014-06-10 15:49 (56 minutes)


plot