HOME   LIST
‹–   –›

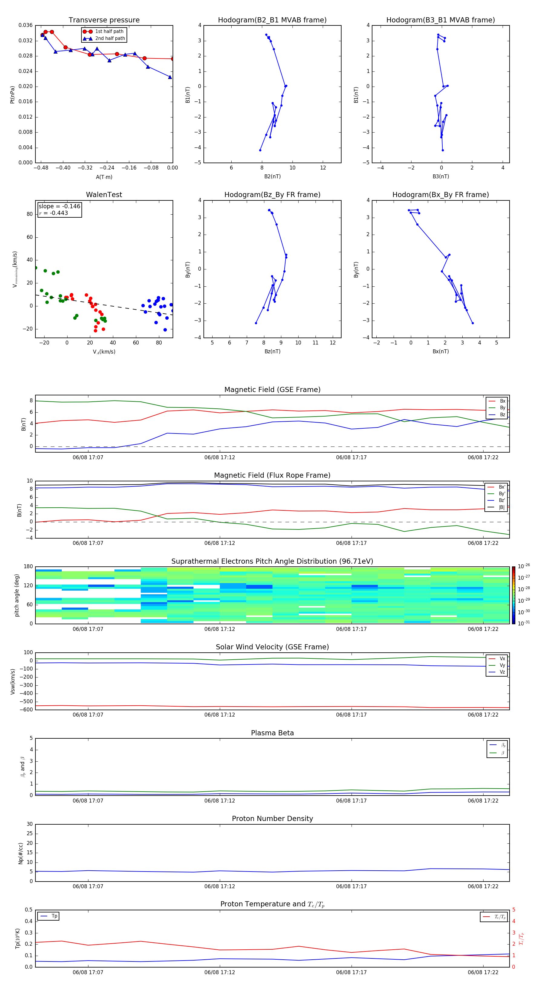
Flux Rope in 2014

Flux Rope Event 2014-06-08 17:05 ~ 2014-06-08 17:23 (19 minutes)


plot