HOME   LIST
‹–   –›

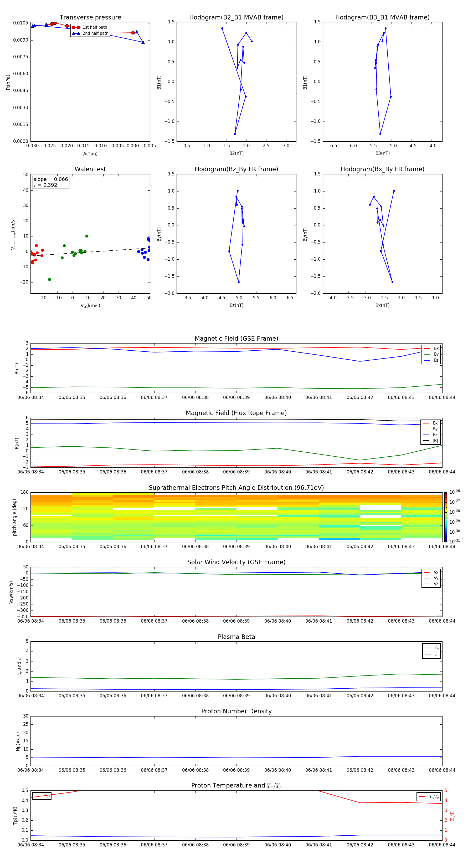
Flux Rope in 2014

Flux Rope Event 2014-06-06 08:34 ~ 2014-06-06 08:44 (11 minutes)


plot