HOME   LIST
‹–   –›

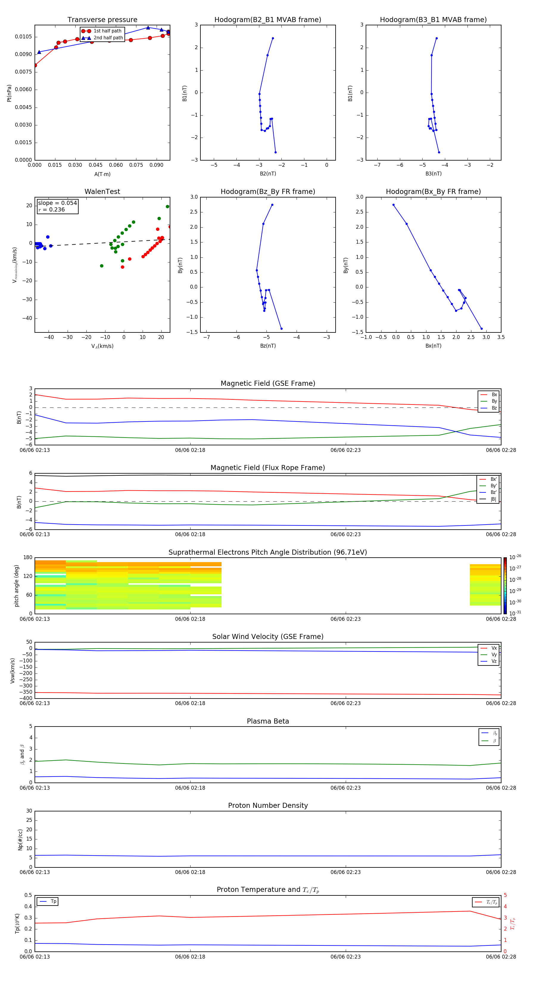
Flux Rope in 2014

Flux Rope Event 2014-06-06 02:13 ~ 2014-06-06 02:28 (16 minutes)


plot