HOME   LIST
‹–   –›

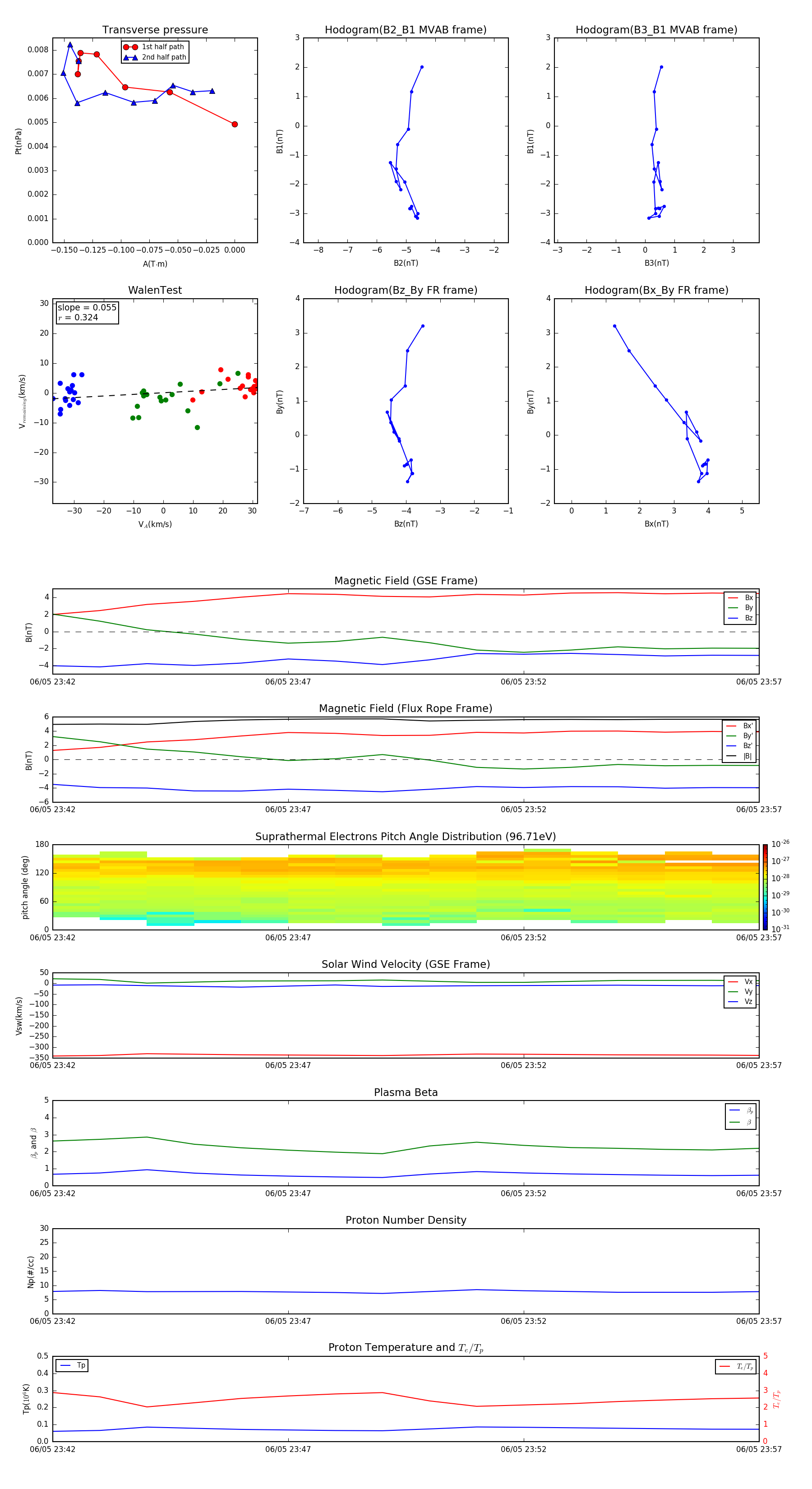
Flux Rope in 2014

Flux Rope Event 2014-06-05 23:42 ~ 2014-06-05 23:57 (16 minutes)


plot