HOME   LIST
‹–   –›

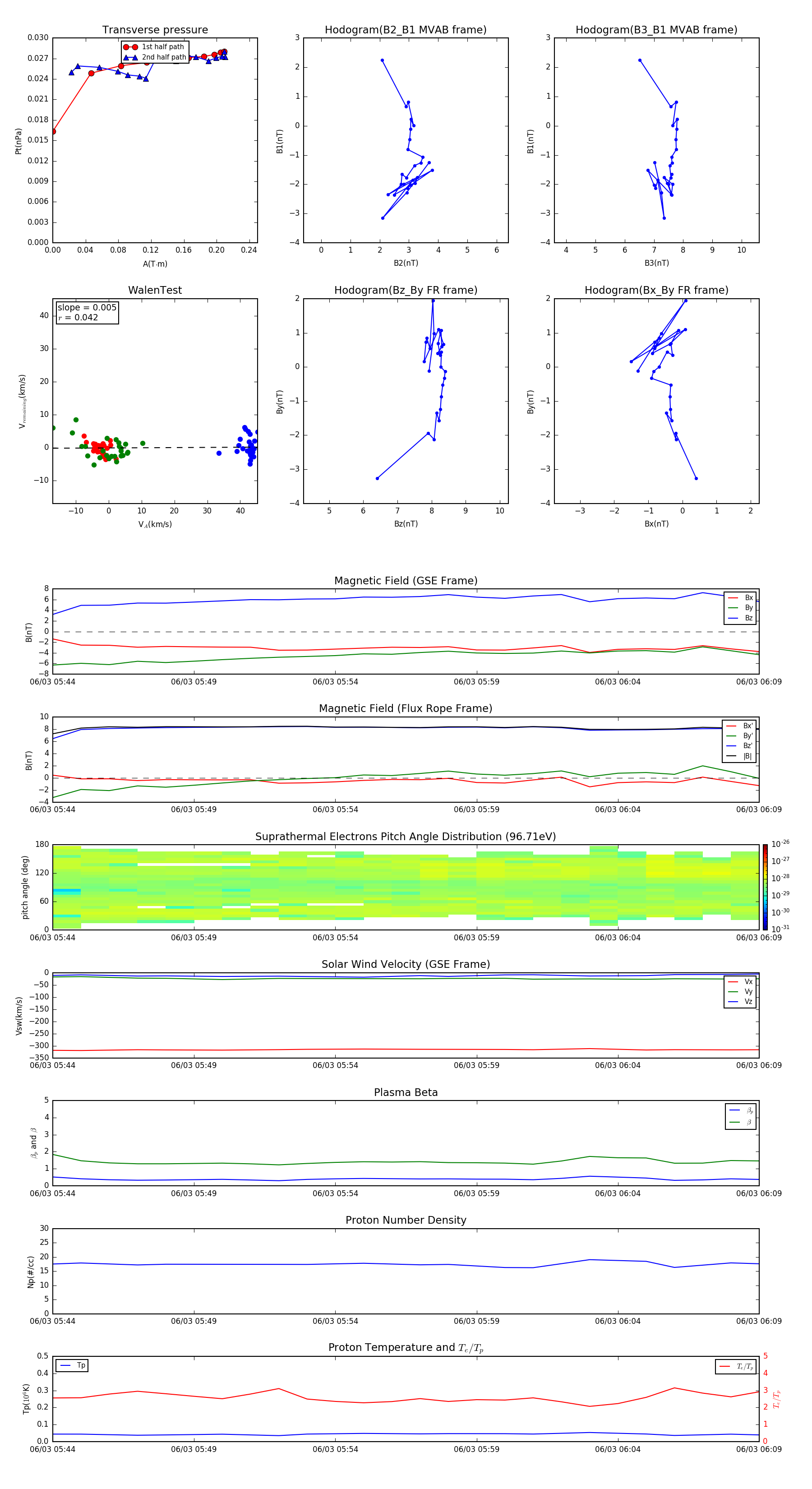
Flux Rope in 2014

Flux Rope Event 2014-06-03 05:44 ~ 2014-06-03 06:09 (26 minutes)


plot