HOME   LIST
‹–   –›

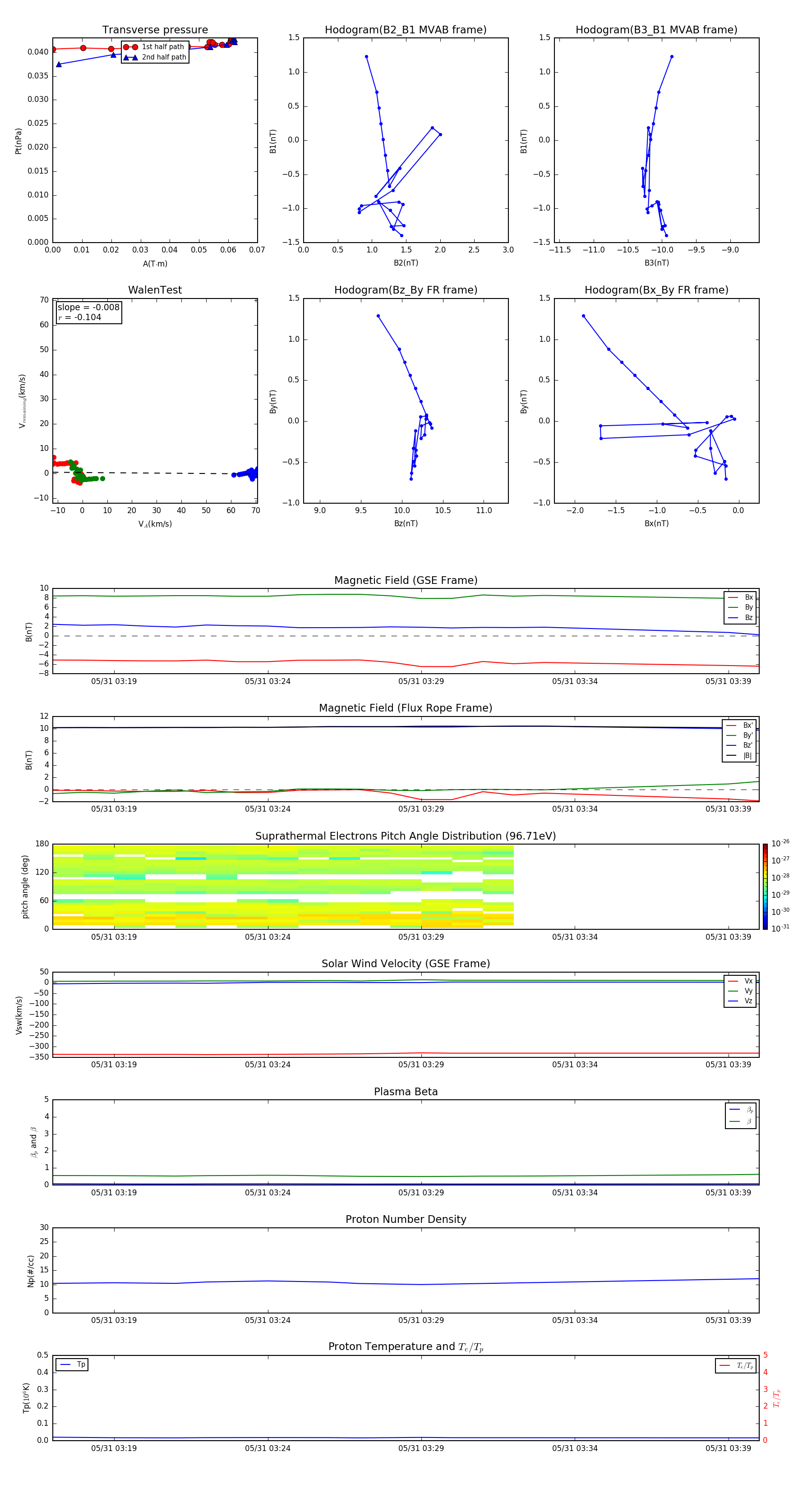
Flux Rope in 2014

Flux Rope Event 2014-05-31 03:17 ~ 2014-05-31 03:40 (24 minutes)


plot