HOME   LIST
‹–   –›

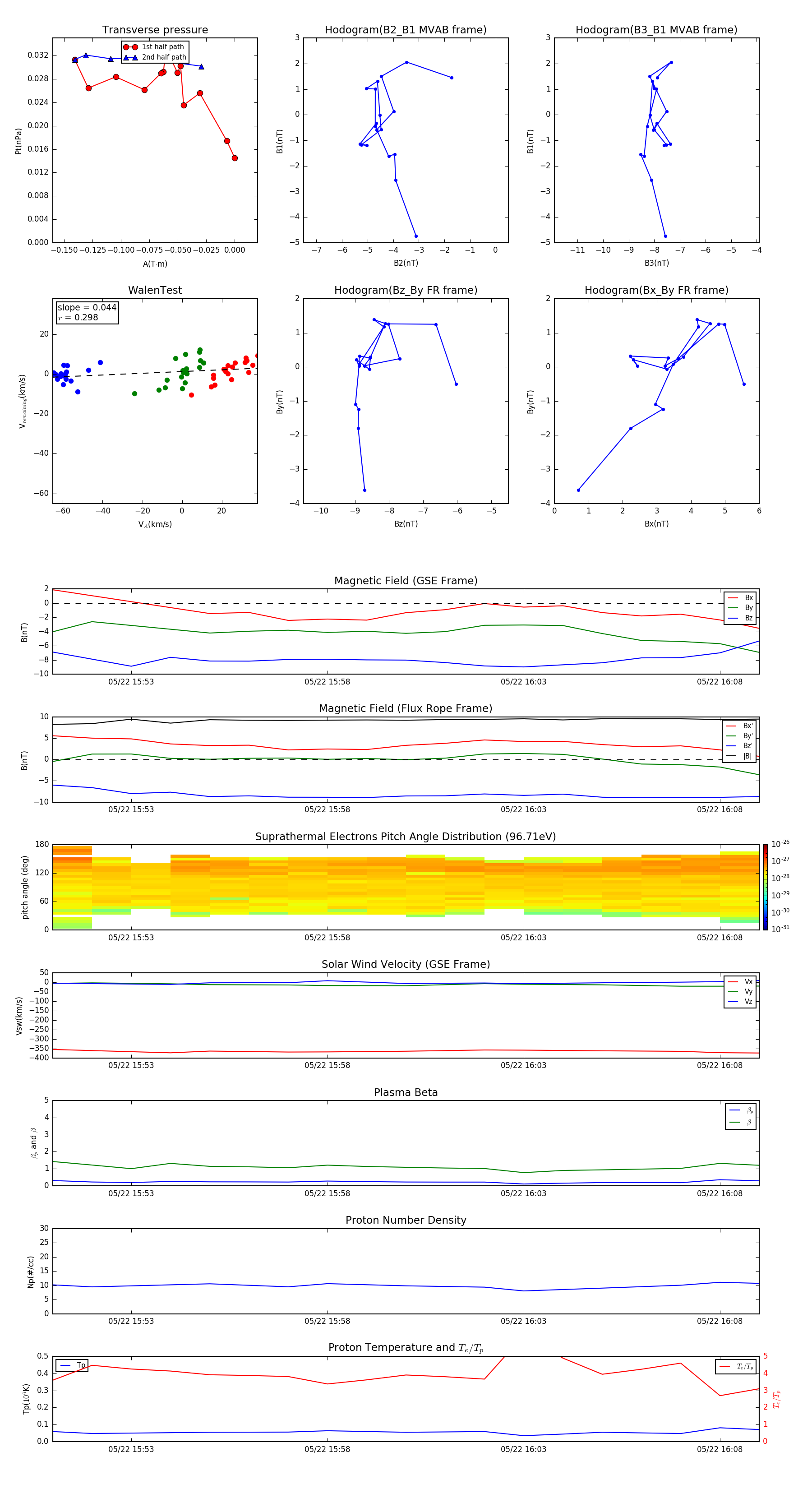
Flux Rope in 2014

Flux Rope Event 2014-05-22 15:51 ~ 2014-05-22 16:09 (19 minutes)


plot