HOME   LIST
‹–   –›

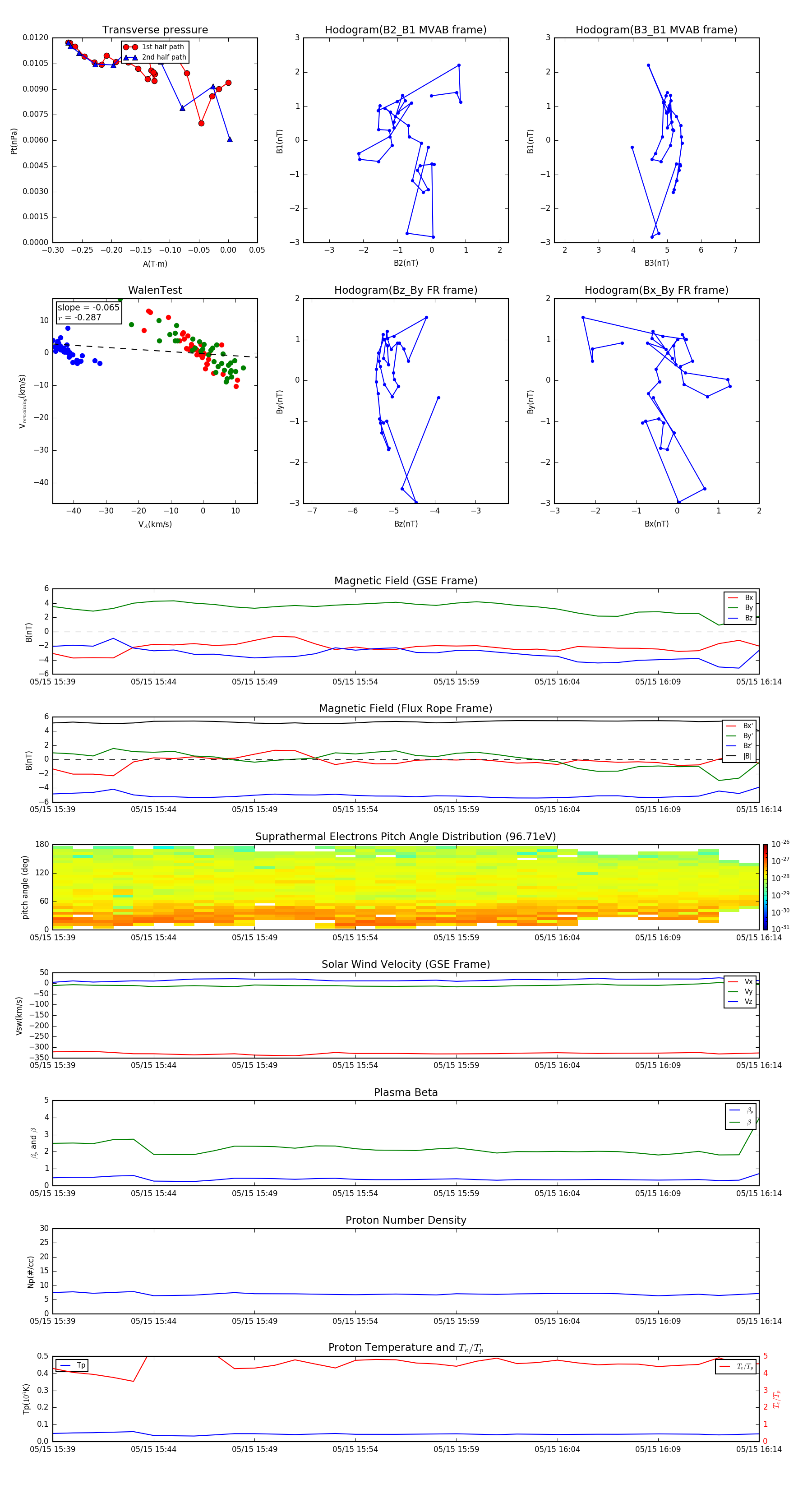
Flux Rope in 2014

Flux Rope Event 2014-05-15 15:39 ~ 2014-05-15 16:14 (36 minutes)


plot