HOME   LIST
‹–   –›

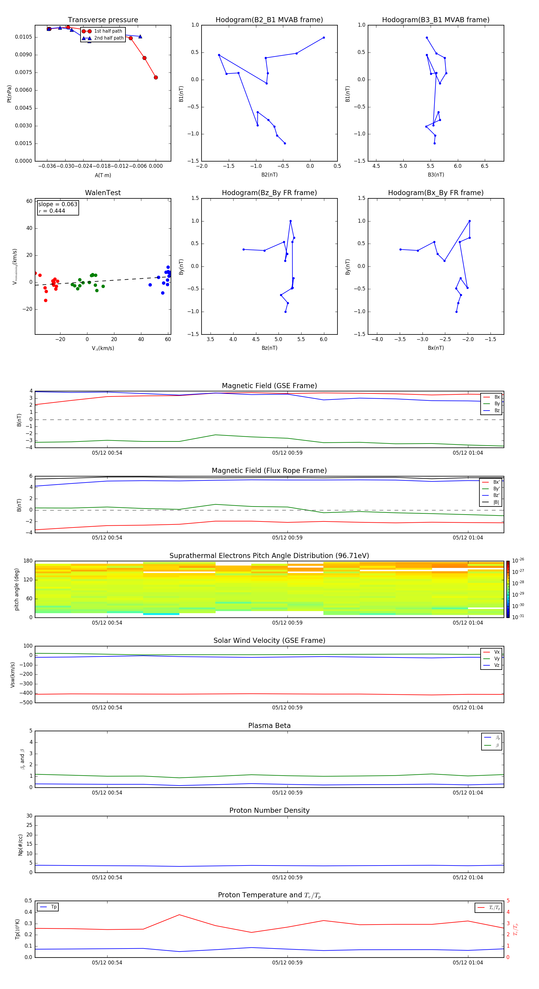
Flux Rope in 2014

Flux Rope Event 2014-05-12 00:52 ~ 2014-05-12 01:05 (14 minutes)


plot