HOME   LIST
‹–   –›

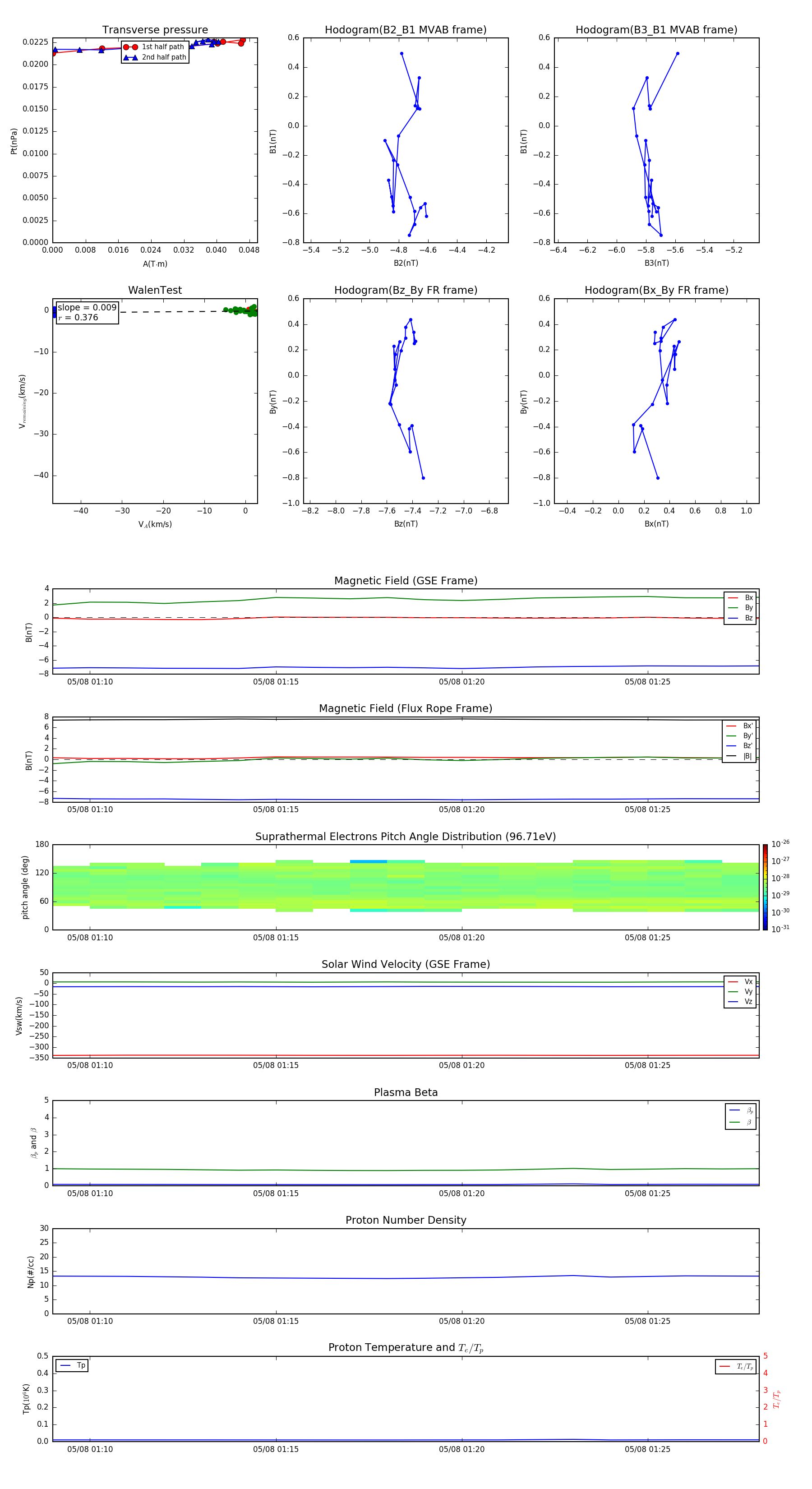
Flux Rope in 2014

Flux Rope Event 2014-05-08 01:09 ~ 2014-05-08 01:28 (20 minutes)


plot