HOME   LIST
‹–   –›

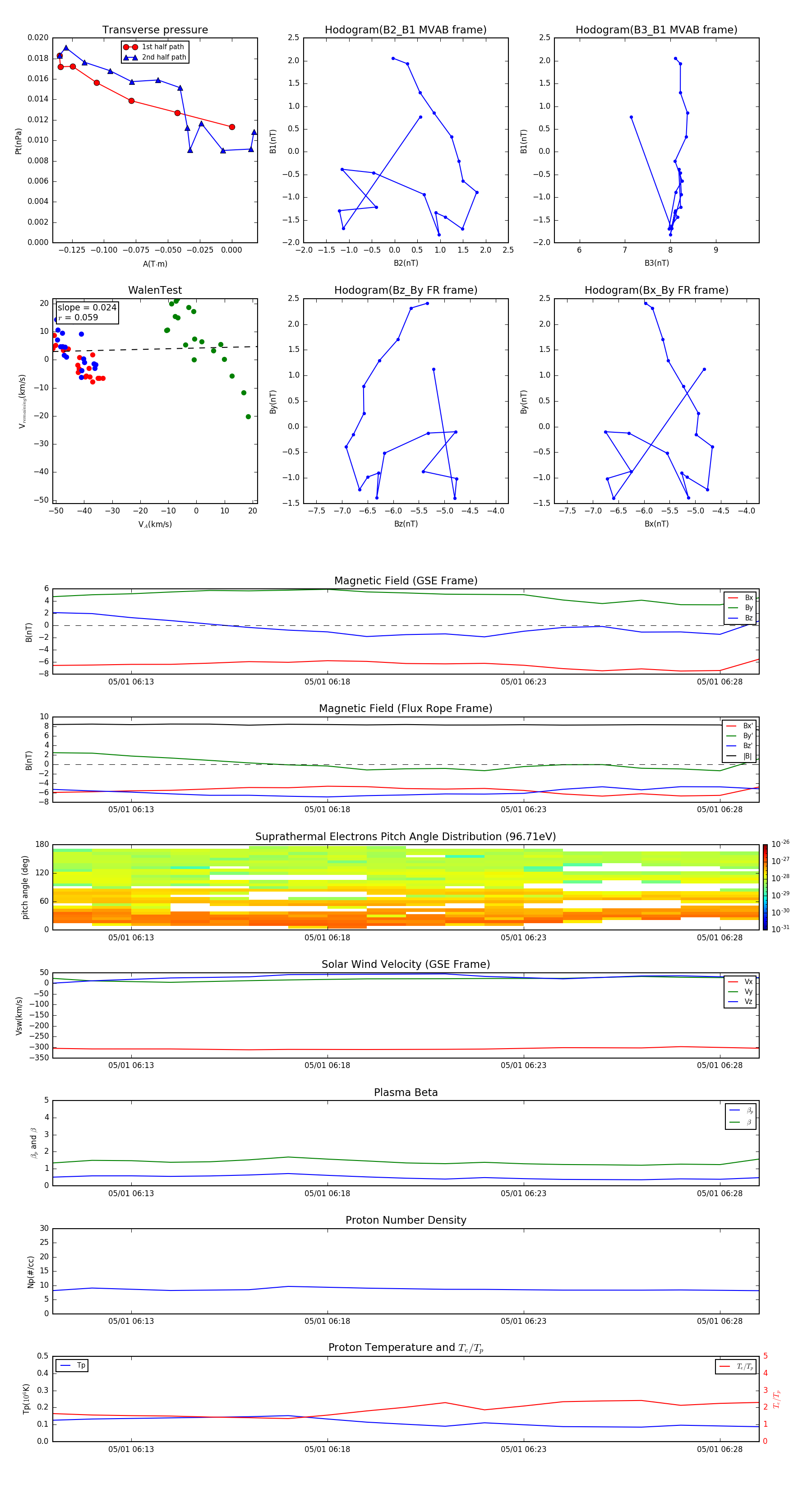
Flux Rope in 2014

Flux Rope Event 2014-05-01 06:11 ~ 2014-05-01 06:29 (19 minutes)


plot