HOME   LIST
‹–   –›

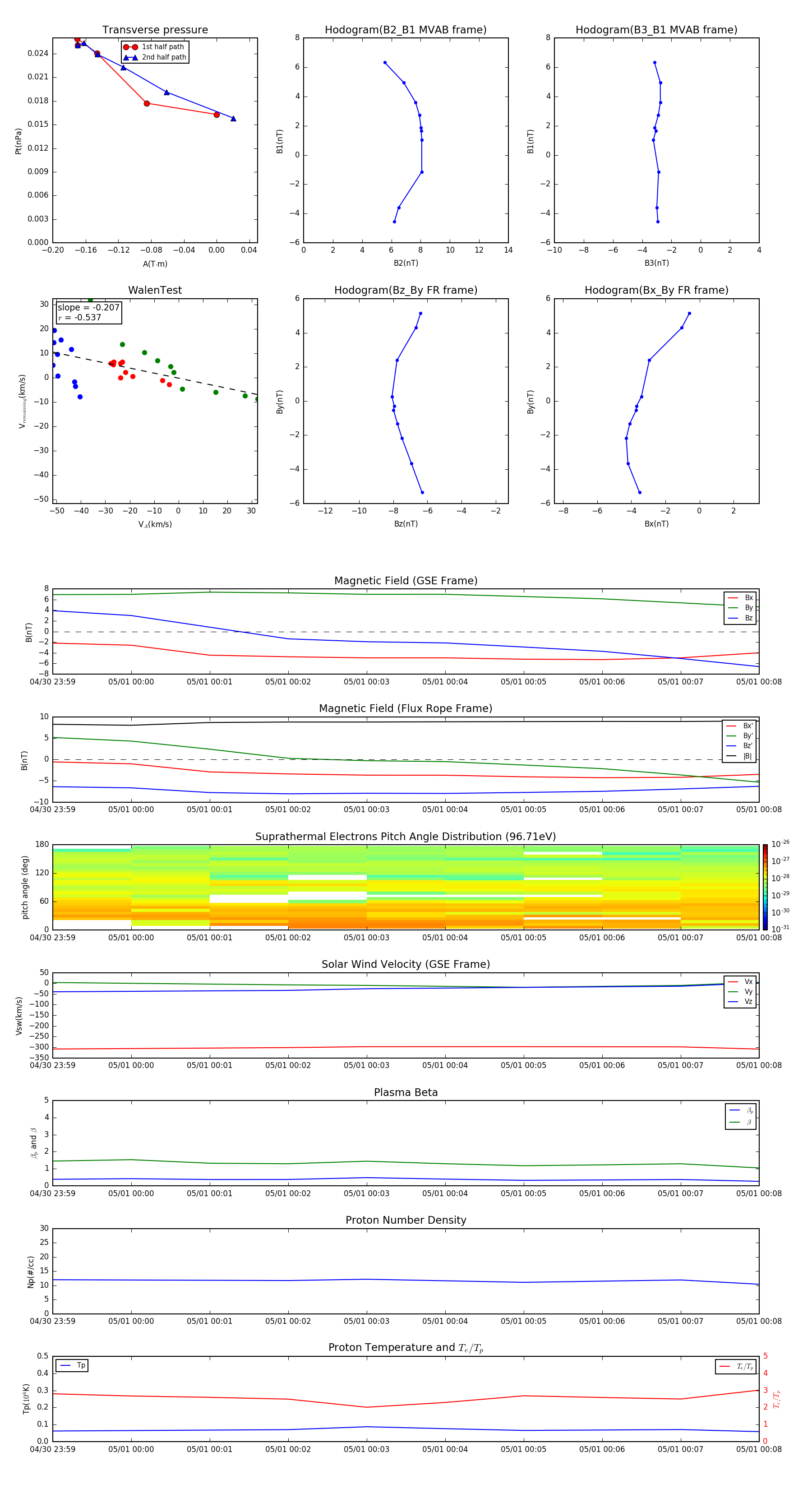
Flux Rope in 2014

Flux Rope Event 2014-04-30 23:59 ~ 2014-05-01 00:08 (10 minutes)


plot