HOME   LIST
‹–   –›

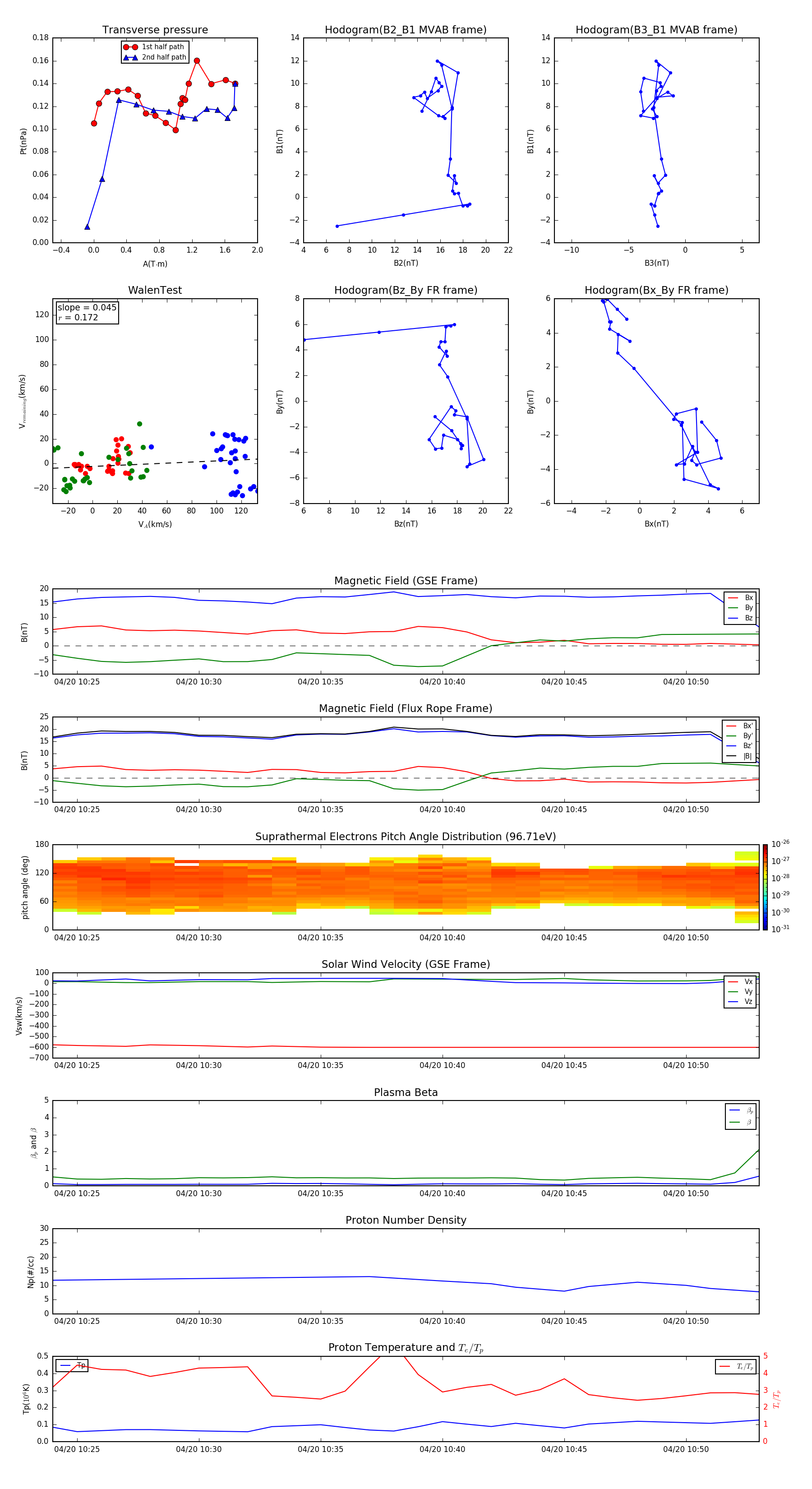
Flux Rope in 2014

Flux Rope Event 2014-04-20 10:24 ~ 2014-04-20 10:53 (30 minutes)


plot