HOME   LIST
‹–   –›

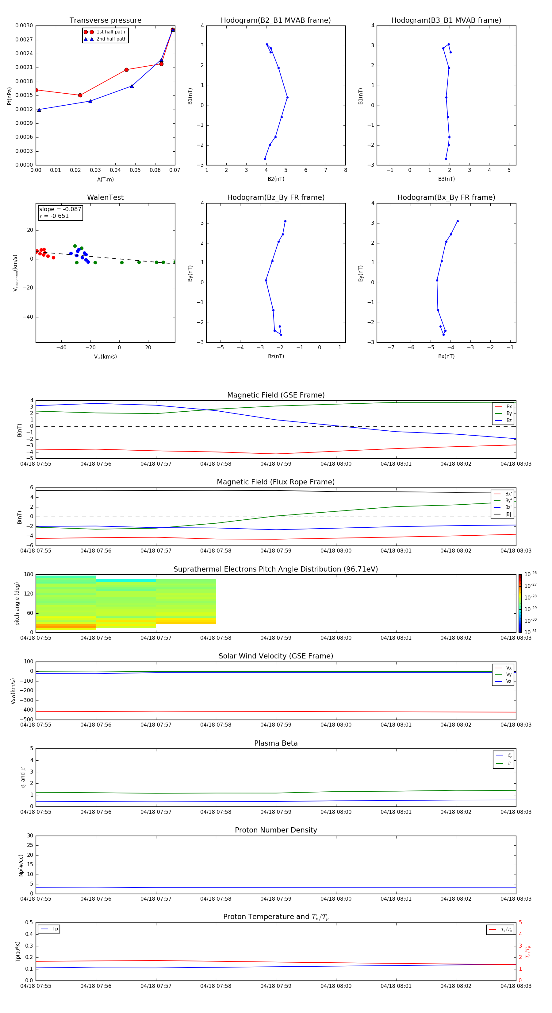
Flux Rope in 2014

Flux Rope Event 2014-04-18 07:55 ~ 2014-04-18 08:03 (9 minutes)


plot