HOME   LIST
‹–   –›

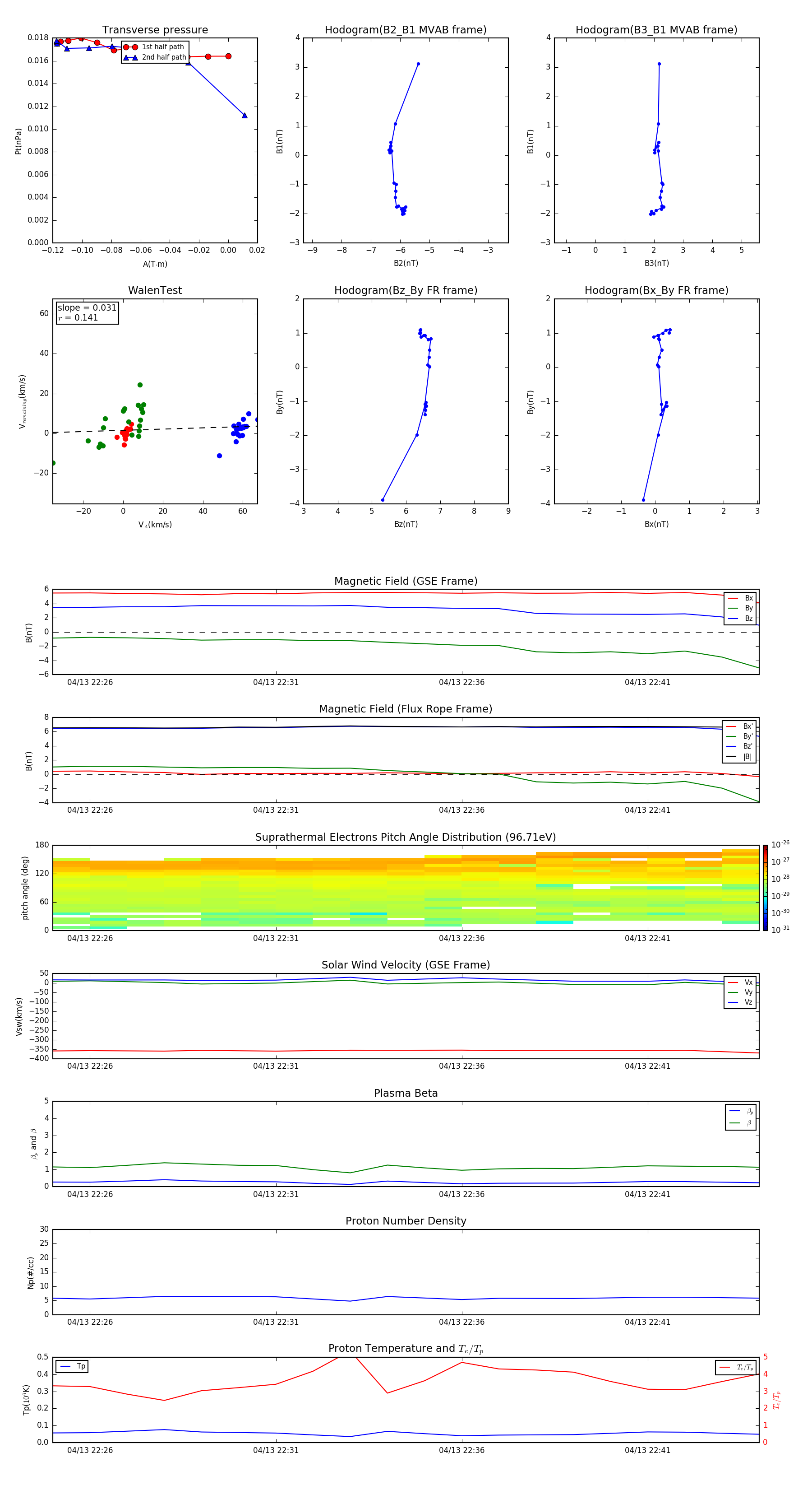
Flux Rope in 2014

Flux Rope Event 2014-04-13 22:25 ~ 2014-04-13 22:44 (20 minutes)


plot