HOME   LIST
‹–   –›

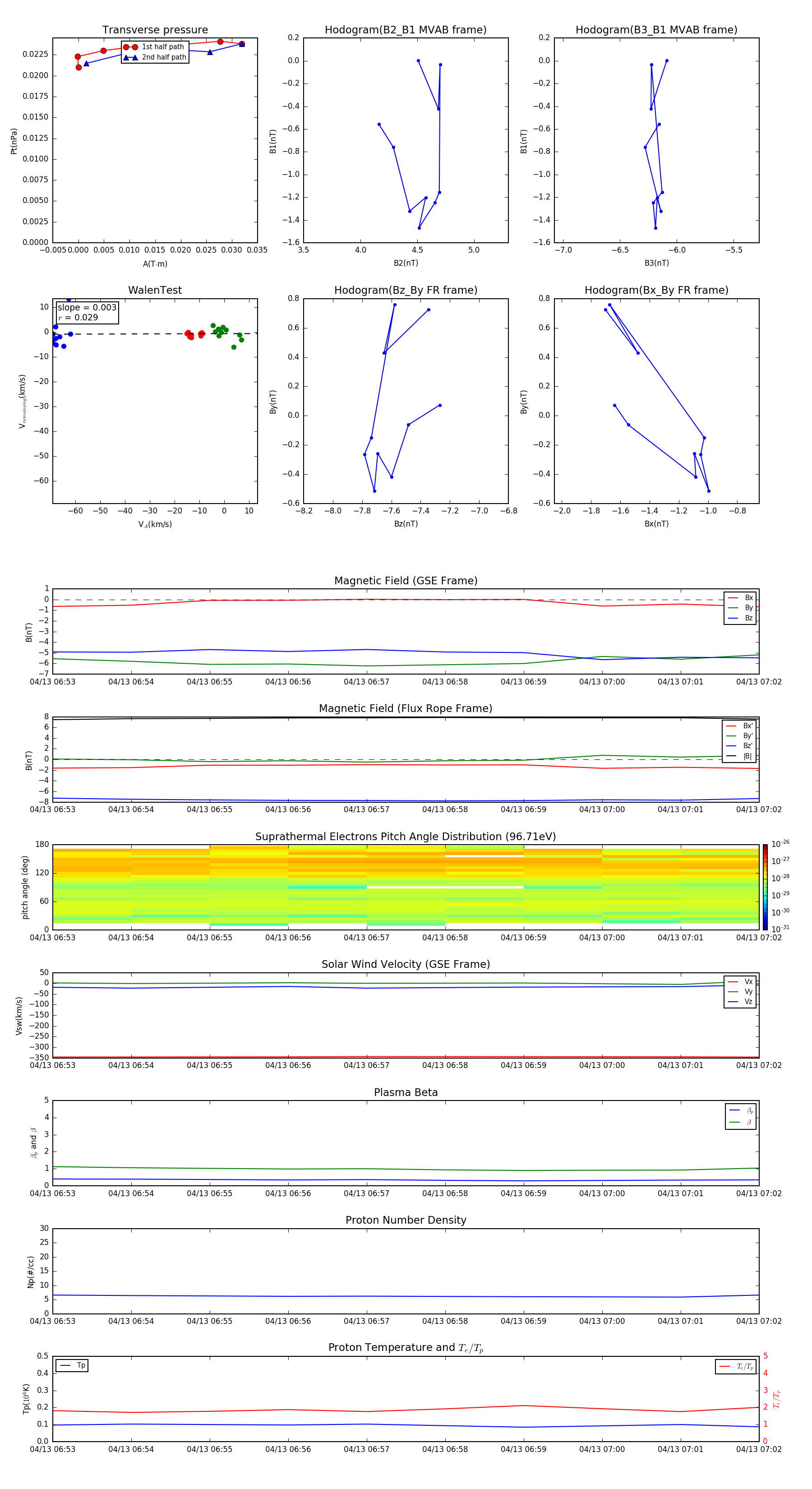
Flux Rope in 2014

Flux Rope Event 2014-04-13 06:53 ~ 2014-04-13 07:02 (10 minutes)


plot