HOME   LIST
‹–   –›

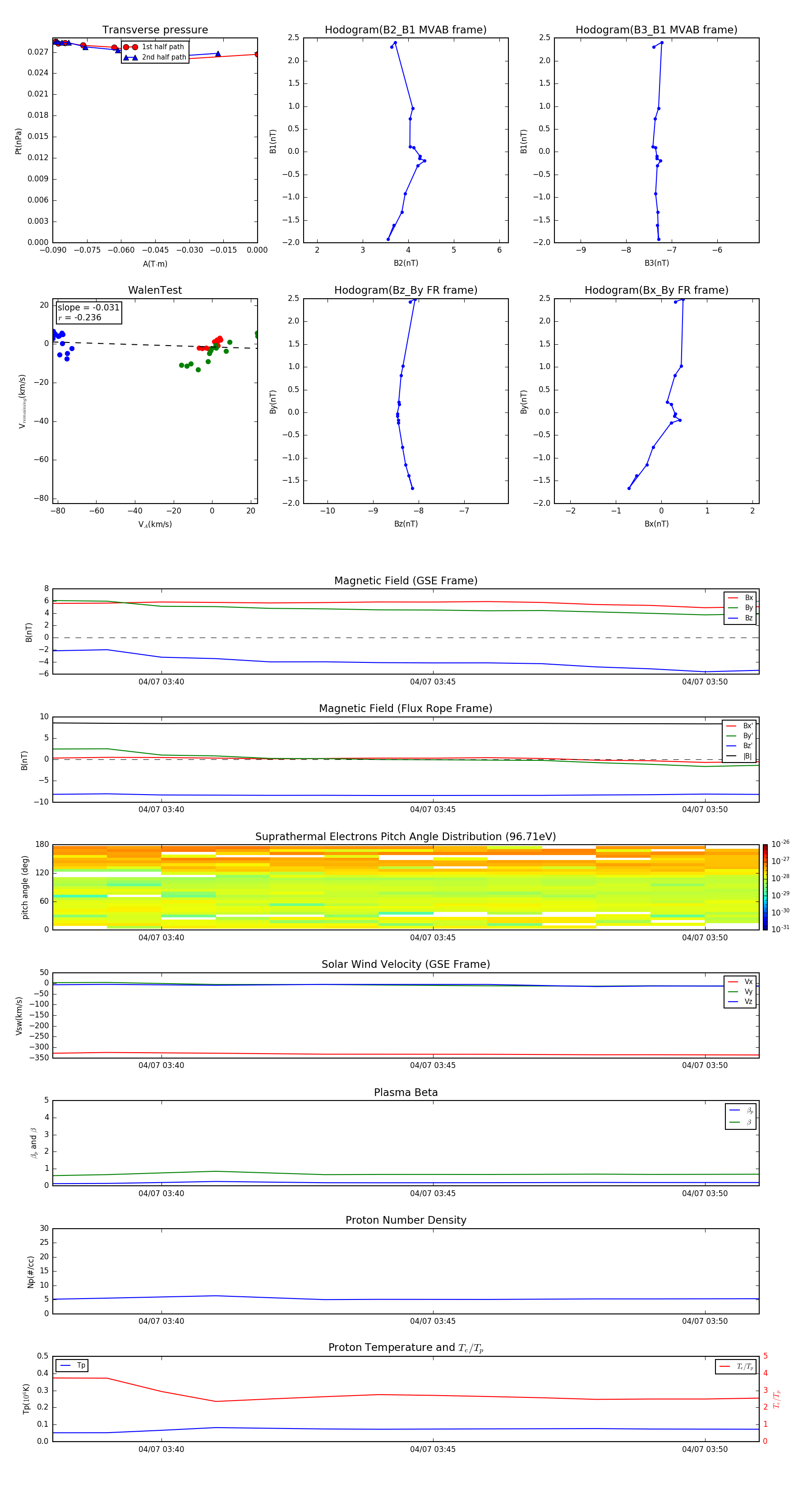
Flux Rope in 2014

Flux Rope Event 2014-04-07 03:38 ~ 2014-04-07 03:51 (14 minutes)


plot