HOME   LIST
‹–   –›

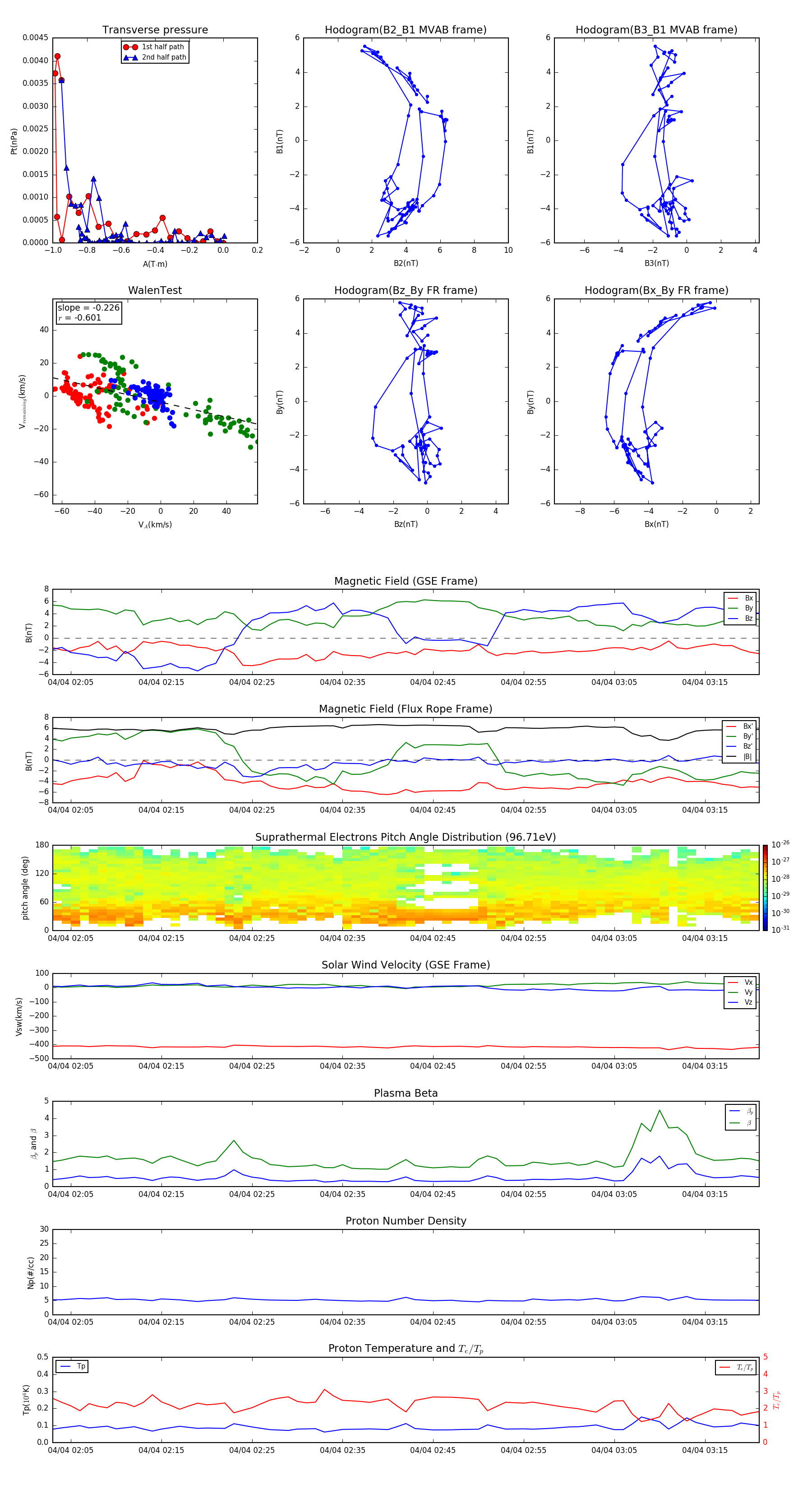
Flux Rope in 2014

Flux Rope Event 2014-04-04 02:03 ~ 2014-04-04 03:21 (79 minutes)


plot