HOME   LIST
‹–   –›

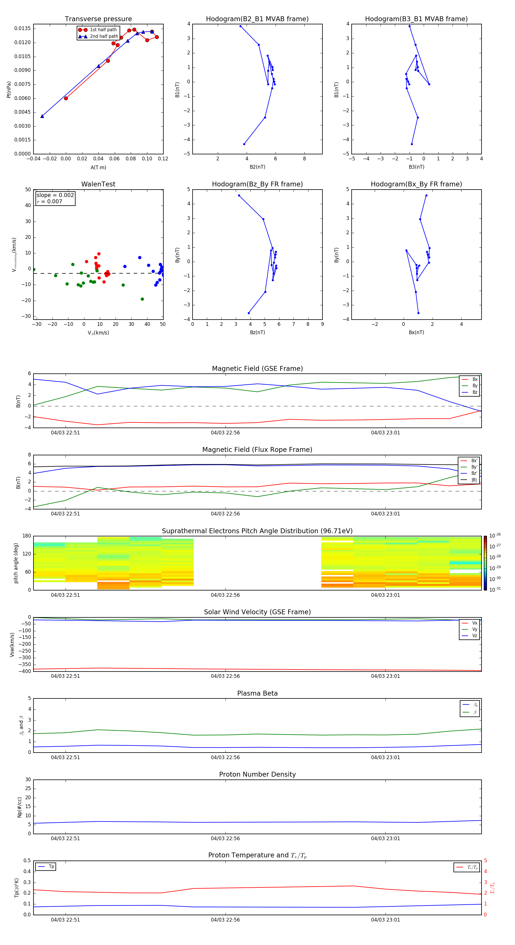
Flux Rope in 2014

Flux Rope Event 2014-04-03 22:50 ~ 2014-04-03 23:04 (15 minutes)


plot