HOME   LIST
‹–   –›

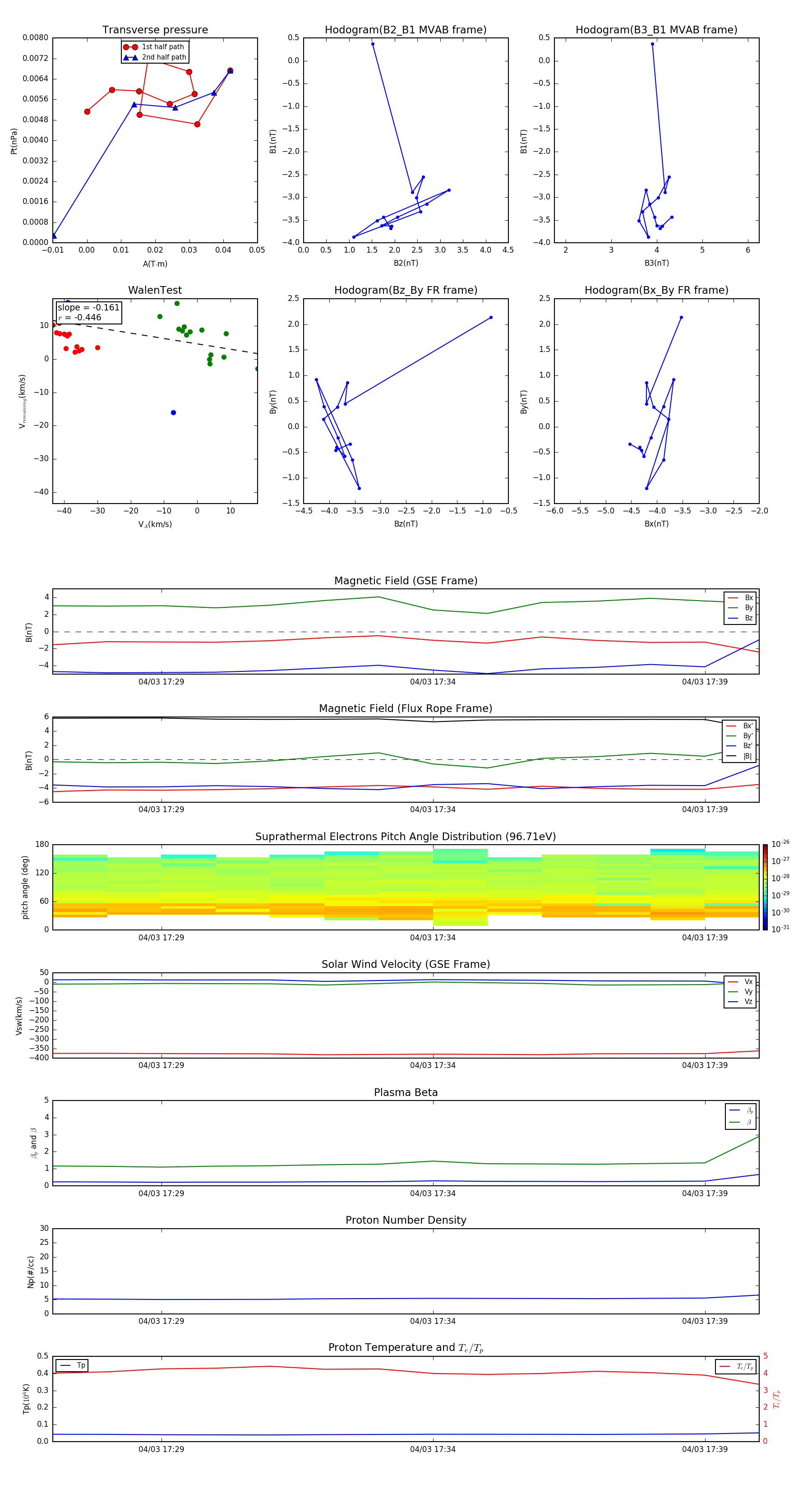
Flux Rope in 2014

Flux Rope Event 2014-04-03 17:27 ~ 2014-04-03 17:40 (14 minutes)


plot