HOME   LIST
‹–   –›

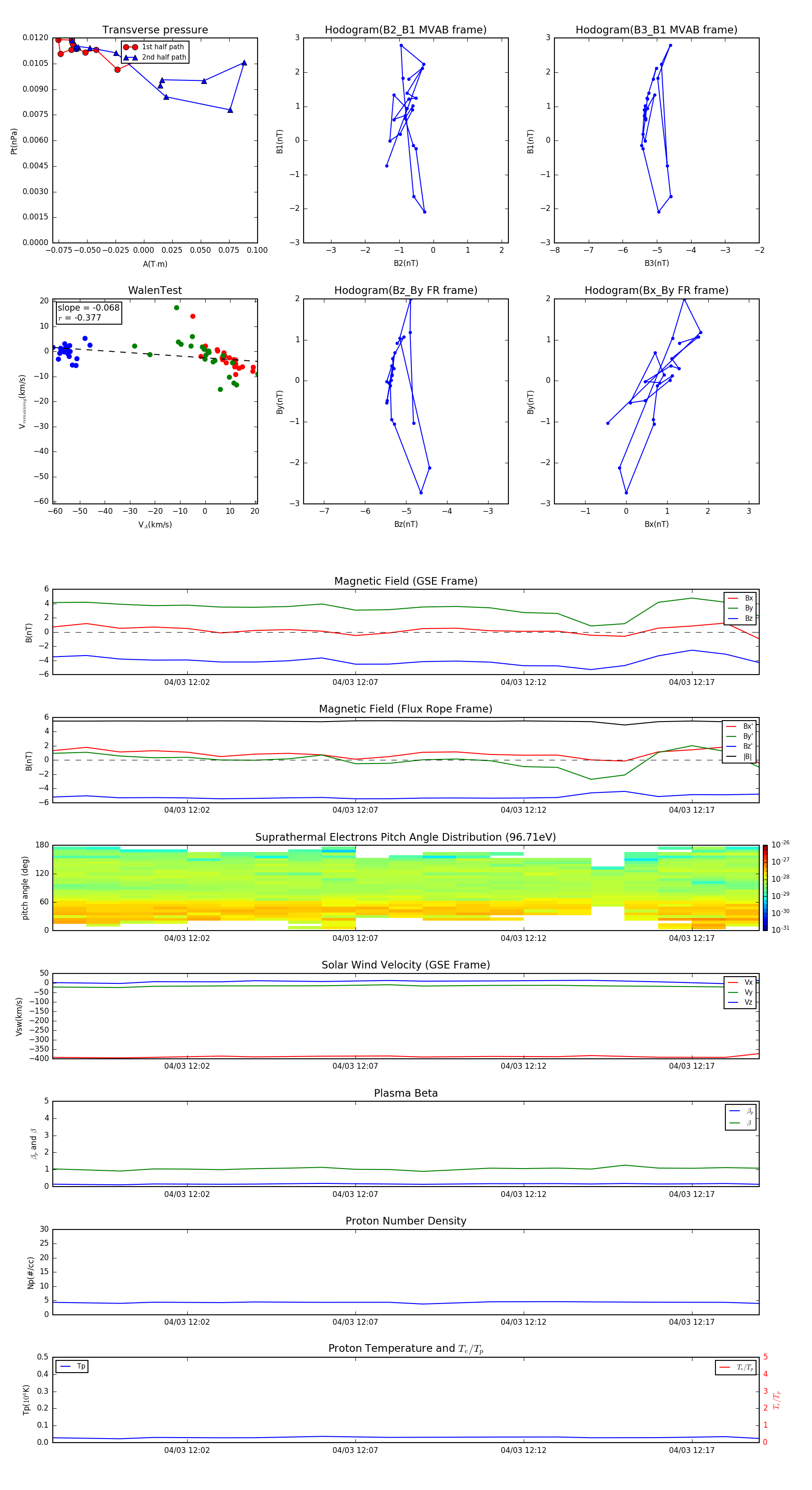
Flux Rope in 2014

Flux Rope Event 2014-04-03 11:58 ~ 2014-04-03 12:19 (22 minutes)


plot