HOME   LIST
‹–   –›

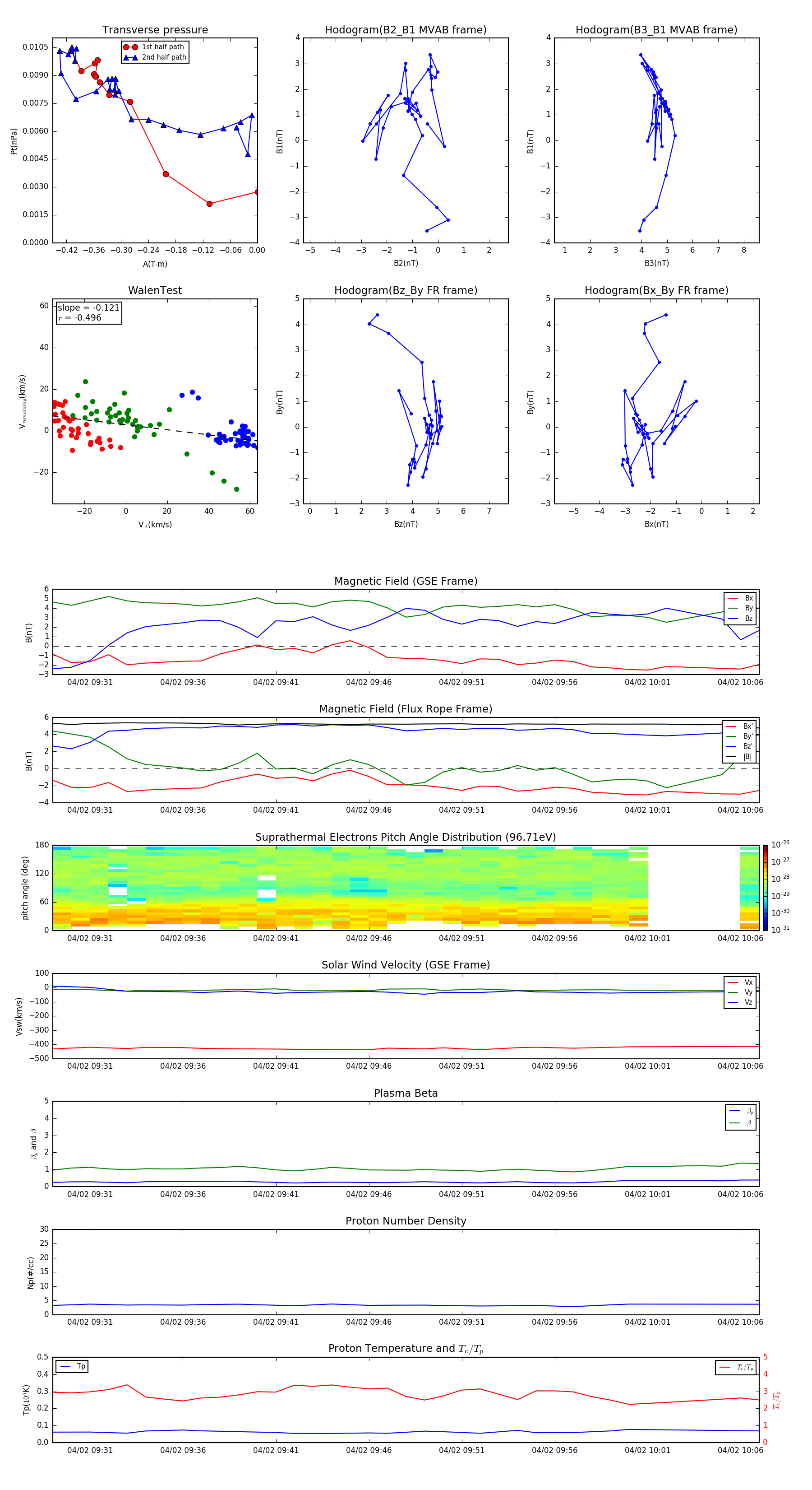
Flux Rope in 2014

Flux Rope Event 2014-04-02 09:29 ~ 2014-04-02 10:07 (39 minutes)


plot