HOME   LIST
‹–   –›

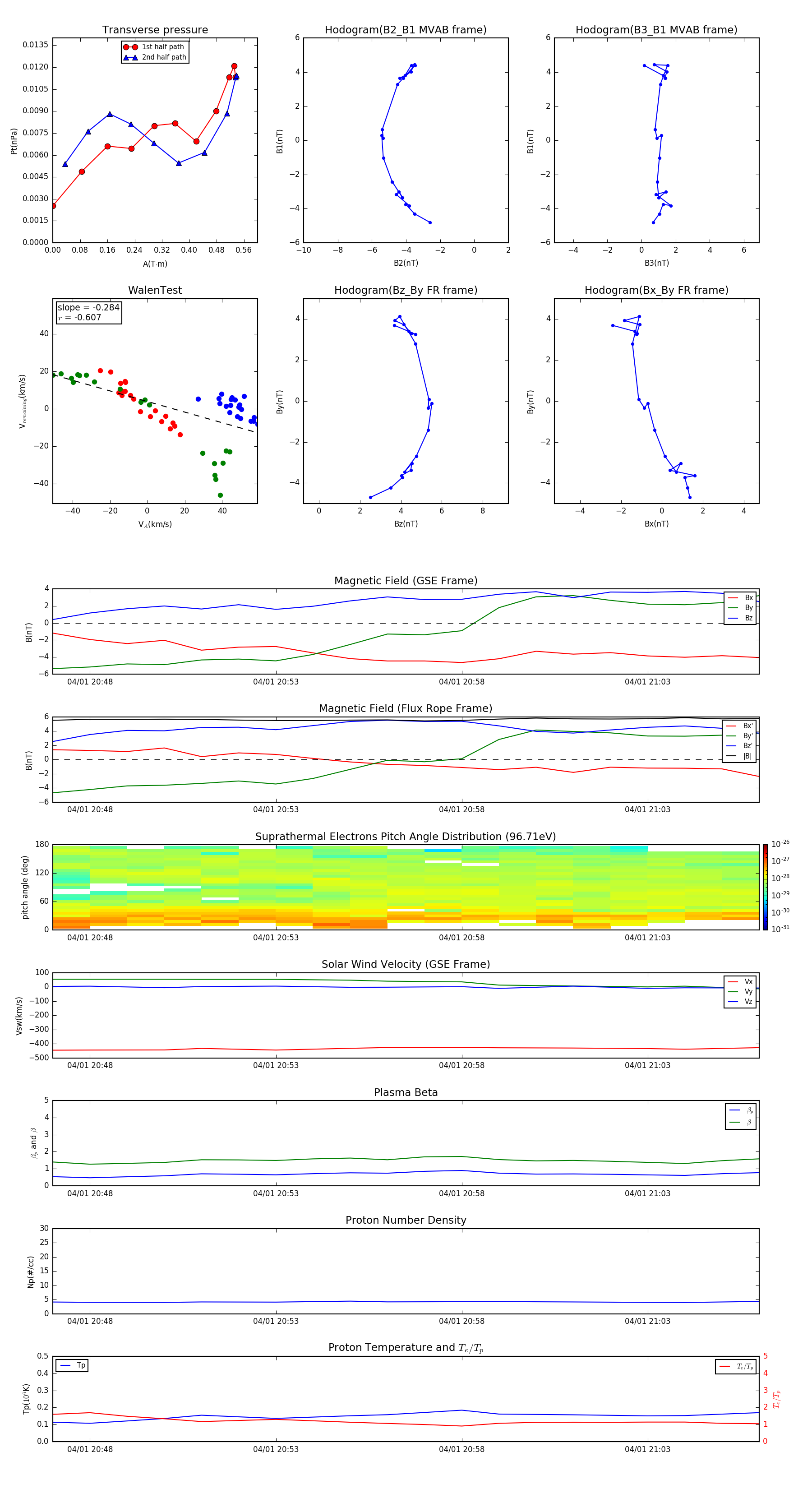
Flux Rope in 2014

Flux Rope Event 2014-04-01 20:47 ~ 2014-04-01 21:06 (20 minutes)


plot