HOME   LIST
‹–   –›

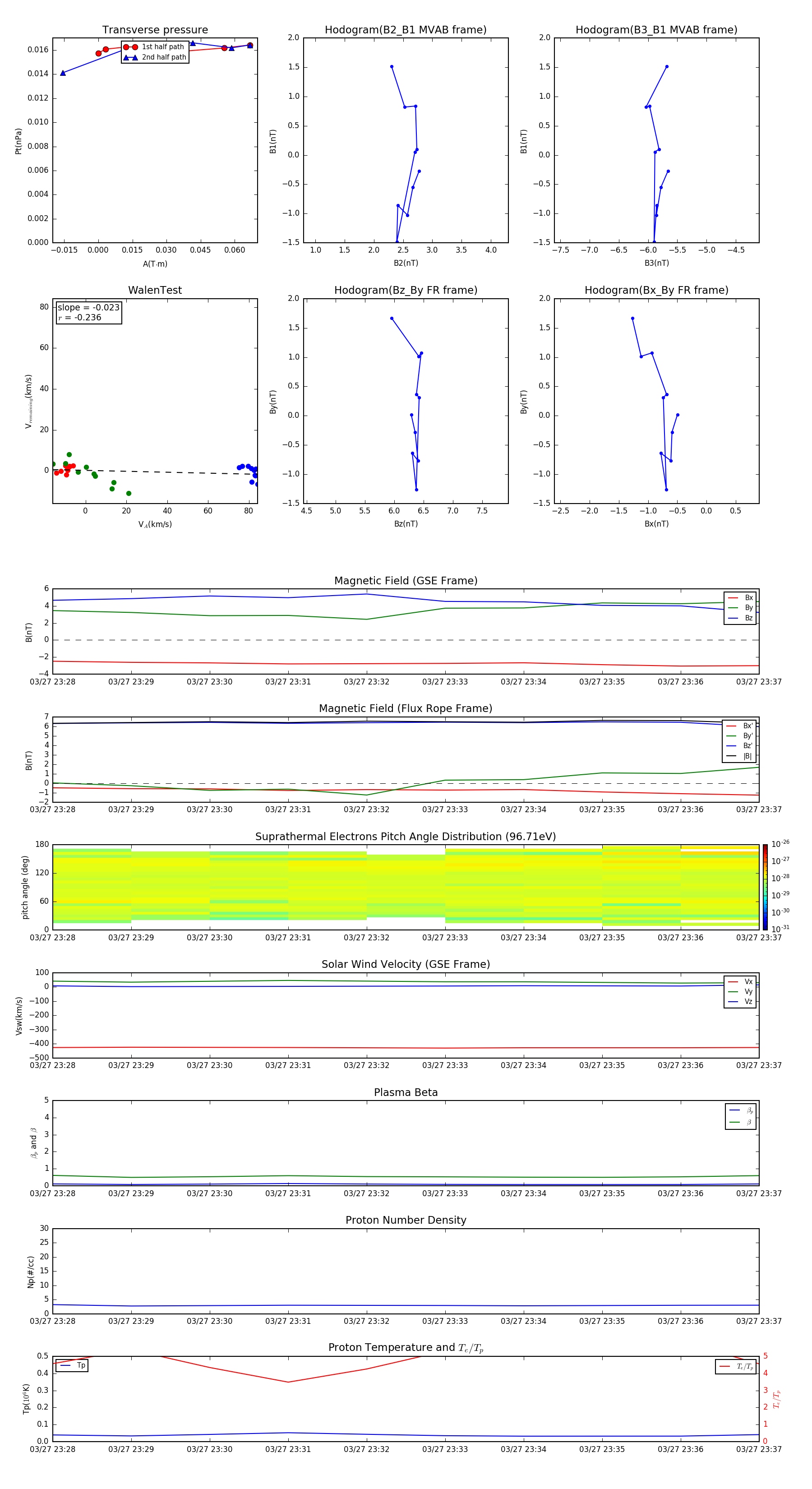
Flux Rope in 2014

Flux Rope Event 2014-03-27 23:28 ~ 2014-03-27 23:37 (10 minutes)


plot