HOME   LIST
‹–   –›

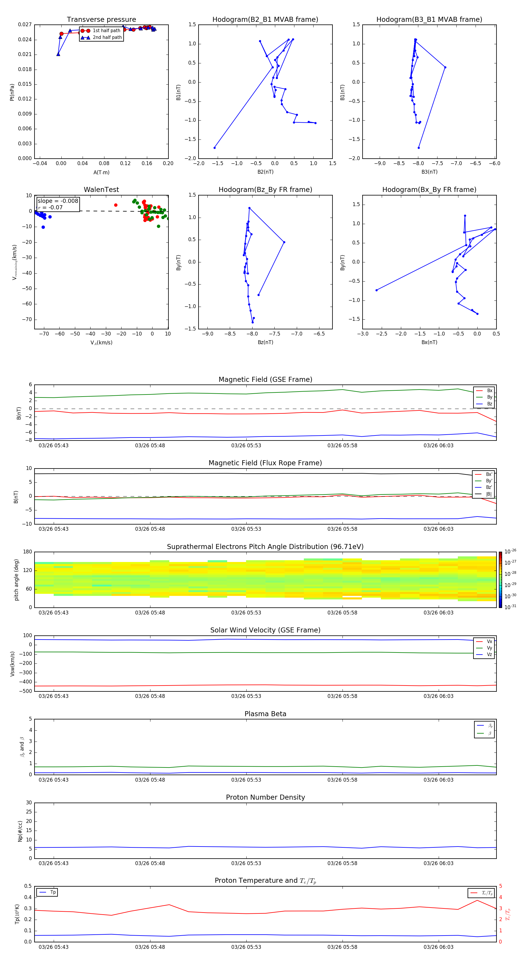
Flux Rope in 2014

Flux Rope Event 2014-03-26 05:42 ~ 2014-03-26 06:06 (25 minutes)


plot