HOME   LIST
‹–   –›

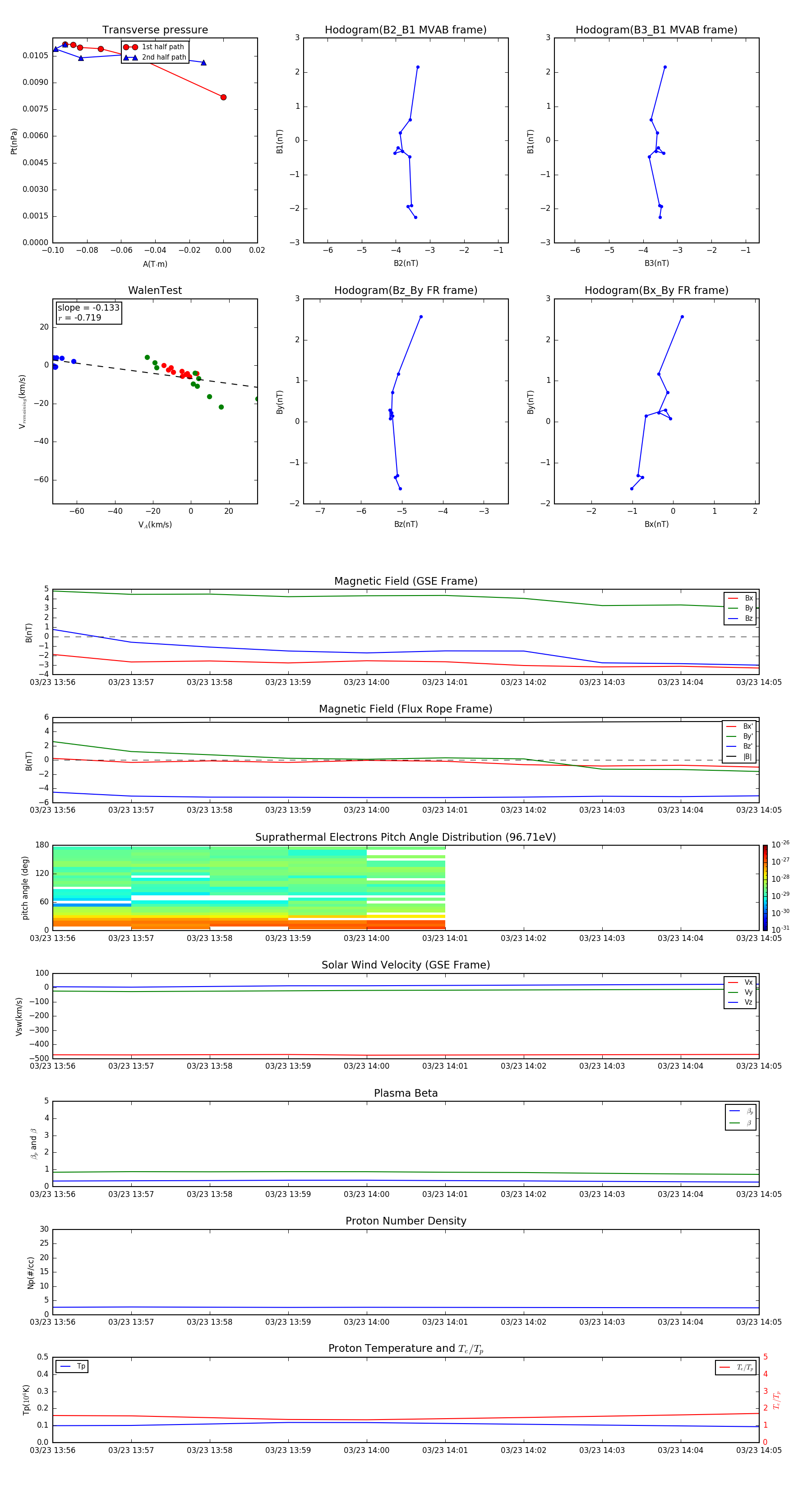
Flux Rope in 2014

Flux Rope Event 2014-03-23 13:56 ~ 2014-03-23 14:05 (10 minutes)


plot