HOME   LIST
‹–   –›

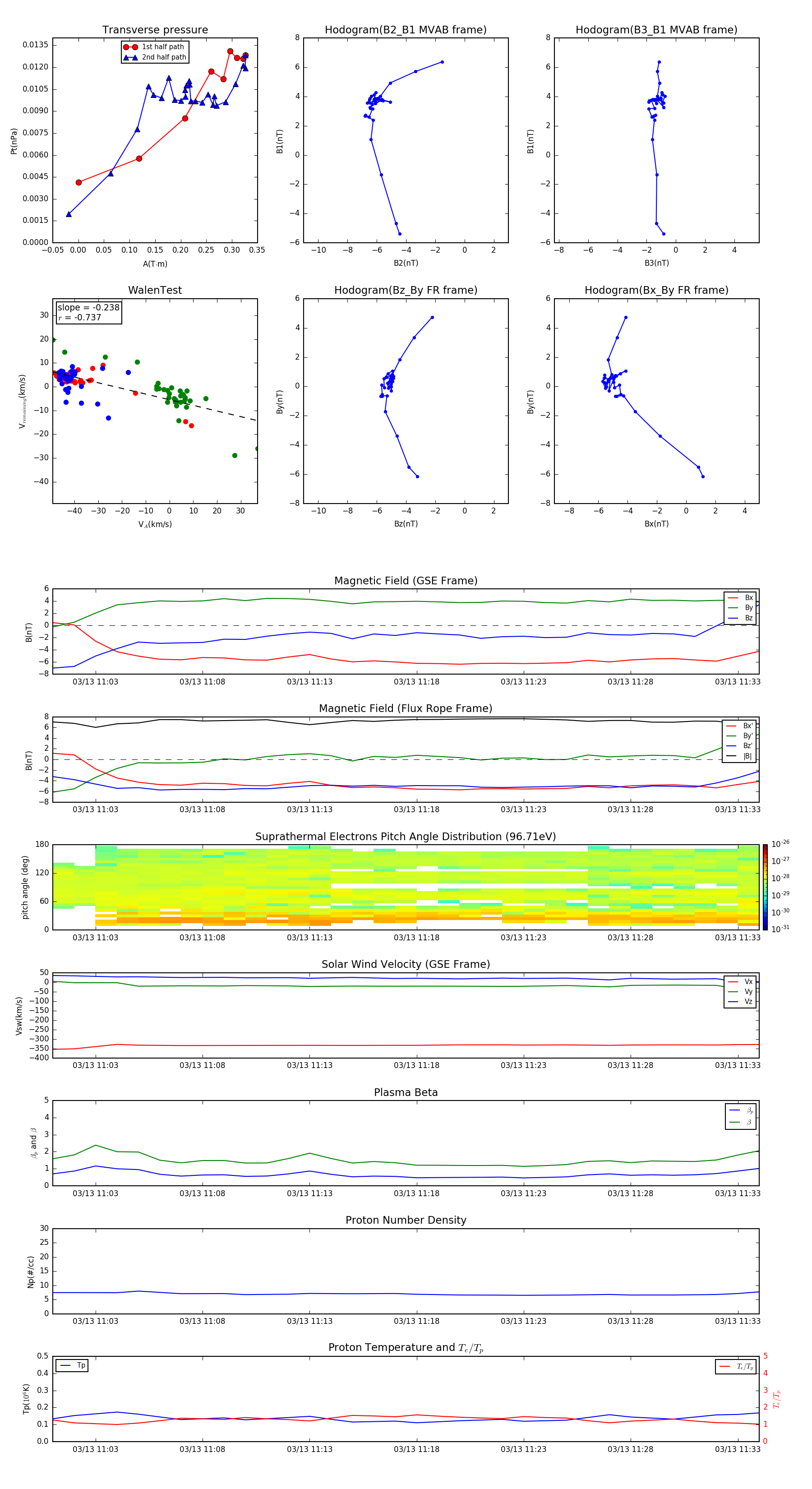
Flux Rope in 2014

Flux Rope Event 2014-03-13 11:01 ~ 2014-03-13 11:34 (34 minutes)


plot