HOME   LIST
‹–   –›

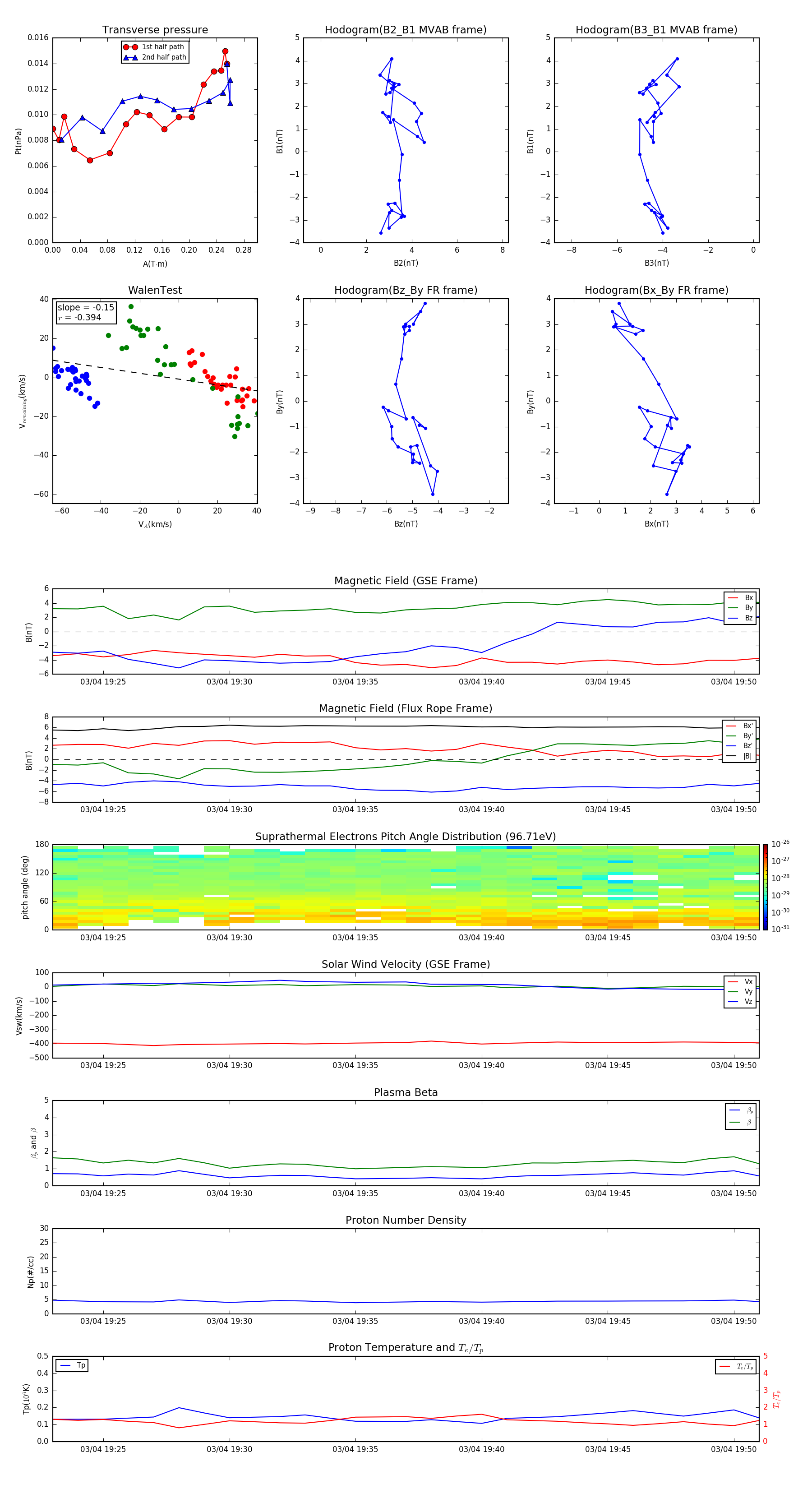
Flux Rope in 2014

Flux Rope Event 2014-03-04 19:23 ~ 2014-03-04 19:51 (29 minutes)


plot